Czym naprawdę jest GSP
Apr 19, 2026GLOBAL SYSTEM PATTERNS
Czym naprawdę jest GSP
Ewolucja, frajda, mikrosystem — i dlaczego złamaliśmy zasady polskiej branży
Cześć.
Są takie momenty, w których człowiek przestaje wierzyć w gotowe odpowiedzi.
Nie dlatego, że chce być buntownikiem. Nie dlatego, że chce wszystko podważać dla samego podważania. Tylko dlatego, że zbyt wiele razy widział, jak coś miało działać — a nie działało. Zbyt wiele razy słyszał, że badania pokazują, że tak się teraz robi, że to jest aktualny konsensus — a potem przychodził prawdziwy człowiek, z prawdziwym bólem i cały ten porządek rozsypywał się w rękach przy pierwszym kontakcie z rzeczywistością.
Z tego miejsca w dużej mierze powstało GSP.
I jeżeli już na wstępie mam coś powiedzieć wprost — to to: ten odcinek nie jest reklamą szkolenia. Nie jest listą benefitów. Nie jest kolejną obietnicą, że jeśli kupisz kurs, twoje życie się zmieni. Ten odcinek jest próbą uczciwego opowiedzenia, skąd wzięła się ta koncepcja, czym naprawdę jest, czym nie jest — i dlaczego przez lata uparliśmy się, żeby robić ją w sposób, który jest wolniejszy, trudniejszy i dużo mniej wygodny niż większość rzeczy, które dziś widzisz w polskiej przestrzeni szkoleniowej.
Nazywam się Kamil Koczwara. Jestem współzałożycielem Global System Patterns. Pracuję na co dzień w GSP Clinic w Gorzowie Wielkopolskim, razem z Wojtkiem Prokopowiczem — wspólnikiem i przyjacielem z którym całą tę koncepcję zbudowaliśmy. Dzisiaj chciałbym cię przez GSP przeprowadzić. Nie od haseł. Od środka.
Jeżeli masz w zwyczaju słuchać podcastów w tle, robiąc coś innego — dzisiaj spróbuj inaczej. Zrób sobie kawę. Usiądź. To nie będzie odcinek o tricku, który rozwiąże ci przewlekły problem barku w trzy minuty. To będzie odcinek o sposobie patrzenia. A sposób patrzenia wymaga uwagi. I właśnie o tej uwadze trzeba dziś powiedzieć coś więcej. Bo żyjemy w czasie, w którym największą walutą nie są już pieniądze, ani nawet wiedza. Największą walutą jest uwaga. Każdego dnia ktoś o nią walczy. Aplikacje. Algorytmy. Powiadomienia. Krótkie formy, które uczą cię przeskakiwać — z jednego bodźca w drugi, z jednej informacji w następną, bez zatrzymania. To nie jest przypadek.
To jest zaprojektowane środowisko. Środowisko, w którym masz nie zauważyć, co naprawdę dzieje się wokół. I co ważniejsze — co dzieje się z tobą.
Przejdziemy razem przez kilka rzeczy. Opowiem ci, dlaczego GSP powstało. Dlaczego to jest ewolucja, a nie kolejna importowana metoda. Dlaczego nie obiecujemy efektu na już — i co to znaczy dla klienta, który przychodzi w bólu. Pokażę ci, co MY robimy zupełnie inaczej niż reszta branży — w czym świadomie złamaliśmy zasady, które wszyscy uznają za oczywiste. Powiem ci o filozofii, która stoi za naszym sposobem pracy — i tu odwołam się do paru ludzi spoza naszego świata, między innymi do Sama Ovensa i Steve’a Jobsa, bo oni opisują dokładnie to, co my robimy w fizjoterapii i treningu, tylko że robili to w zupełnie innych branżach. Omówię drzewo decyzyjne, które jest sercem systemu. Pokażę na konkretnym przykładzie, jak rozwija się wzorzec kompensacyjny. Powiem o tabeli trenera, mapie edukacji, o stu trenerach, którzy dziś w Polsce w tej koncepcji pracują. I zakończę kilkoma zdaniami, które — jeżeli wyjdę z tego odcinka dobrze — chciałbym, żebyś wyniósł ze sobą.
Sekcja 2: Dlaczego powstało GSP
Zanim powiem ci, czym GSP jest, muszę powiedzieć, z czego powstało. Bo to nie ma sensu zaczynać od definicji. Definicji w tej branży mamy dość. Każda metoda ma swoją. Każdy kurs ma swoją. Co chwilę ktoś ogłasza rewolucję i nazywa ją nowym akronimem. A klient dalej kuleje.
GSP nie powstało z pychy. Nie z potrzeby bycia innym za wszelką cenę. Nie z chęci zbudowania metody, która ma ładne logo i kilka nośnych haseł. GSP powstało z frustracji. Ale nie tej małej, chwilowej frustracji, którą czuje człowiek, któremu coś nie wyszło. To była frustracja wynikająca z wieloletniego patrzenia na to, jak ogromna część branży porusza się między modą, uproszczeniem i bezradnością.
Jednego roku wszyscy stabilizują core. Drugiego mobilizują biodra. Trzeciego aktywują pośladek średni. Czwartego wracają do stopy. Piątego odkrywają, że jednak wszystko zaczyna się od oddechu.
A człowiek dalej kuleje. Dalej boli go bark, przeciąża lędźwie, nie umie biegać, kucać, rzucać, podnosić i trenować bez kompensacji.
I to jest moment, w którym zaczyna się prawdziwe myślenie. Nie wtedy, kiedy ktoś zna trudne słowa. Nie wtedy, kiedy potrafi zacytować pięć nazwisk i dziesięć publikacji. Nie wtedy, kiedy opowie bardzo mądrze brzmiącą historię o powięzi, układzie nerwowym albo mechanice stawu. Prawdziwe myślenie zaczyna się wtedy, kiedy widzisz, że to wszystko nie składa się w całość. Kiedy przestaje ci wystarczać lokalna odpowiedź na systemowy problem.
Chcę ci też powiedzieć jedną rzecz o nauce, bo jest ona ważna dla zrozumienia, skąd bierze się nasze podejście. Kiedy przestaje ci wystarczać lokalna odpowiedź na systemowy problem. I chcę, żeby to wybrzmiało mocno, bo to jest fundament tego, czym jest GSP. Ten moment nie jest wygodny. On nie daje szybkiej odpowiedzi. Zabiera iluzję, że rozumiesz. Ale dokładnie w tym miejscu zaczyna się coś wartościowego, bo historia nauki pokazuje bardzo wyraźnie jedną rzecz: przełomy nie powstają wtedy, kiedy ktoś lepiej opisuje stary porządek. Powstają wtedy, kiedy stary porządek przestaje wystarczać. I to nie jest abstrakcja. Przez ponad czterysta lat fizyka budowała swój obraz świata. Od mechaniki klasycznej, przez elektromagnetyzm, aż po teorię względności i mechanikę kwantową. I przez długi czas wydawało się, że wszystko jest już prawie domknięte. Pod koniec XIX wieku wielu fizyków naprawdę wierzyło, że zostały już tylko drobne poprawki, że najważniejsze rzeczy zostały odkryte, a reszta to kwestia dopracowania szczegółów. I właśnie wtedy zaczęły pojawiać się pęknięcia. Nie spektakularne. Nie takie, które od razu rozwalają cały system. Tylko małe niespójności, które z czasem zaczęły rosnąć. Światło nie zachowywało się tak, jak powinno. Ładunki elektryczne prowadziły do paradoksów. Pojęcie elektronu zaczęło się rozjeżdżać w zależności od tego, z której strony próbowało się na nie patrzeć. W jednej teorii elektron był punktem. W innej miał rozmiar. W jeszcze innej jego masa wynikała częściowo z pola, które go otacza. I nagle pojawia się problem. Jeśli pole elektromagnetyczne niesie energię, a energia ma związek z masą, to ile tej masy elektronu naprawdę pochodzi z samego elektronu, a ile z pola wokół niego? Jeżeli elektron jest punktowy, to w pewnym ujęciu ta masa zaczyna wychodzić nieskończona. Jeżeli próbujesz dać mu skończony rozmiar, pojawiają się inne absurdy, na przykład takie, że zaczyna działać sam na siebie w sposób, którego nie potrafimy sensownie zrozumieć. Model, który na pierwszy rzut oka brzmi dobrze, przestaje działać, kiedy zaczynasz go naprawdę analizować. W tym miejscu większość ludzi próbuje przykryć problem kolejnym trudnym słowem, kolejną definicją, kolejną etykietą. A prawdziwa nauka robi coś odwrotnego. Zatrzymuje się i mówi: nie rozumiemy. To jest jeden z najcenniejszych momentów w poznaniu. Nie wtedy, kiedy człowiek umie wszystko nazwać, tylko wtedy, kiedy ma odwagę powiedzieć, że stare wyjaśnienie już nie wystarcza. I dokładnie tak było z fizyką. Max Planck nie stworzył nowej fizyki dlatego, że chciał być rewolucjonistą. On próbował rozwiązać bardzo konkretny problem: dlaczego rozgrzane ciało świeci dokładnie w taki sposób, a nie w inny. Teoria klasyczna dawała wyniki, które nie zgadzały się z obserwacją. Więc Planck zrobił coś, co z dzisiejszej perspektywy wygląda genialnie, ale wtedy było raczej aktem ogromnej uczciwości wobec faktów. Najpierw dopasował wzór do danych eksperymentalnych. A potem zaczął się zastanawiać, skąd ten wzór w ogóle się bierze. I wprowadził ideę, że energia nie jest ciągła, tylko pojawia się w porcjach. W kwantach. Co ważne, nawet on sam nie był pewien, czy odkrył coś fundamentalnego, czy po prostu znalazł użyteczny trik matematyczny. I to też jest ważna lekcja. Nauka nie polega na tym, żeby od razu mieć pewność. Polega na tym, żeby nie ignorować tego, czego nie rozumiesz, tylko iść za tym dalej. Potem przychodzi Einstein. I znowu to nie jest historia o magicznym objawieniu, które spadło z nieba. To jest historia o łączeniu kropek. Einstein nie stworzył wszystkiego z niczego. On widział problemy, które już istniały. Widział transformacje Lorentza, które były już zapisane. Widział paradoksy elektromagnetyzmu, których nikt nie potrafił spójnie domknąć. I zrobił to, czego często brakuje w innych dziedzinach: potraktował niespójności poważnie. Nie jako ciekawostkę. Nie jako wyjątek. Tylko jako sygnał, że być może sam model rzeczywistości wymaga zmiany. I wtedy okazuje się, że czas i przestrzeń nie są sztywnym tłem świata. Zaczynają zależeć od ruchu. I to nie była magia. To była konsekwencja długiego patrzenia na problem i odwagi, żeby uznać, że skoro coś się nie spina, to nie wolno udawać, że się spina. Ale jest jeszcze ciekawsza rzecz. Einstein w swoim genialnym roku nie zrobił tylko jednej wielkiej rzeczy. Zrobił kilka. I jedna z nich bardzo dobrze pokazuje, czym jest rozumienie zagadnienia. W pracy związanej ze szczególną teorią względności pojawia się rachunek dotyczący energii światła. Einstein zauważa, że energia światła transformuje się między układami odniesienia w taki sam sposób jak jego częstość. I to nie był przypadkowy detal. To była jedna z tych kropek, które ktoś inny mógłby minąć. On jej nie minął. Kilka miesięcy później potraktował hipotezę Plancka poważniej niż sam Planck i wyciągnął wniosek, że skoro energia i częstość światła zachowują się w ten sposób, to relacja między nimi nie jest matematycznym ozdobnikiem. To jest część struktury rzeczywistości. I tak dochodzimy do fotonu. Nie przez olśnienie znikąd, tylko przez połączenie tego, co wcześniej wydawało się osobne. I to jest dla mnie jedna z najważniejszych lekcji płynących z historii nauki. To, co potem nazywamy genialnym odkryciem, bardzo rzadko jest jednym błyskiem. Najczęściej jest efektem długiego patrzenia, krytycznego myślenia, widzenia niespójności i odwagi, żeby nie zadowolić się łatwą odpowiedzią. To jest właśnie rozumienie. Nie recytowanie definicji. Nie używanie coraz bardziej skomplikowanych nazw. Nie tworzenie pozoru głębi za pomocą języka, którego nikt normalny nie rozumie. Czasem im więcej trudnych słów ktoś używa, tym bardziej próbuje ukryć, że nie potrafi powiedzieć prostymi słowami, o co naprawdę chodzi. Nauka nie polega na nazwaniu zjawiska. Nauka polega na jego rozumieniu. A rozumienie to zdolność patrzenia na problem z wielu stron i dojścia do miejsca, w którym te strony nie zaczynają sobie przeczyć. Dlatego fizycy po swoich doświadczeniach XIX i XX wieku wyleczyli się trochę z choroby wszechwiedzy. Już rzadziej mówią, że wszystko jest jasne. Wiedzą, ile kosztuje prawdziwe zrozumienie nawet najprostszego zjawiska. Wiedzą, że można mieć teorię, która świetnie liczy i przewiduje wyniki, a jednocześnie dalej być bardzo daleko od odpowiedzi na pytanie, czym coś naprawdę jest. I teraz spójrz, jak mocno to przypomina rozwój treningu i fizjoterapii. Tutaj też przez lata budowano lokalne modele. Tutaj też pojawiały się modne języki, modne hasła, modne wyjaśnienia. Stabilizacja. Aktywacja. Mobilizacja. Powięź. Układ nerwowy. Wzorzec. Łańcuch. I nie zrozum mnie źle — te słowa same w sobie nie są problemem. Problem zaczyna się wtedy, kiedy nazwa zaczyna zastępować rozumienie. Kiedy ktoś opowiada historię, która brzmi bardzo inteligentnie, ale nie potrafi złożyć człowieka w całość. Kiedy lokalna interwencja ma rozwiązać systemowy problem. Kiedy ktoś leczy bark jakby bark był samotną wyspą, pracuje z biodrem jakby nie istniała stopa, ustawia oddech jakby nie miał on żadnego związku z miednicą, chodem, orientacją w przestrzeni i sposobem generowania siły. I właśnie tutaj zaczyna się pęknięcie, które my w GSP potraktowaliśmy poważnie. Bo jeżeli coś wraca, mimo że zostało poprawnie przepracowane według lokalnego modelu, to może problemem nie jest brak kolejnej techniki. Może problemem jest model. Jeżeli bark boli mimo aktywacji, biodro wraca do bólu mimo wzmacniania, a człowiek po terapii znowu wpada w ten sam schemat ruchowy, to nie wystarczy powiedzieć, że trzeba jeszcze mocniej, jeszcze częściej albo jeszcze precyzyjniej pracować lokalnie. To może oznaczać, że patrzymy zbyt wąsko. Że odpowiedź jest poprawna tylko w obrębie małego wycinka układanki, ale nie pasuje do całości. I to jest dokładnie ten moment, w którym zaczyna się GSP. Nie od ćwiczenia. Nie od techniki. Nie od listy korekcji. Tylko od uznania, że człowiek jest systemem, a systemu nie da się zrozumieć, patrząc tylko na jeden jego fragment. Dla mnie rozumienie zagadnienia to właśnie zdolność widzenia całości bez gubienia szczegółu. To zdolność łączenia kropek, które pozornie są od siebie daleko. To umiejętność patrzenia na objaw i jednoczesnego pytania o mechanizm, na mechanizm i jednoczesnego pytania o wzorzec, na wzorzec i jednoczesnego pytania o funkcję całego systemu. To jest myślenie, które nie zatrzymuje się na nazwie. Które nie myli opisu z wyjaśnieniem. Które nie zadowala się tym, że coś brzmi dobrze. I dokładnie dlatego GSP nie powstało z zachwytu nad kolejną metodą. Powstało z frustracji. Z obserwacji, że wiele odpowiedzi działa tylko lokalnie, chwilowo albo w oderwaniu od człowieka jako całości. Powstało z wieloletniego patrzenia na przypadki, które nie pasowały do gotowych narracji. Z łączenia danych, obserwacji, wzorców chodu, zależności pomiędzy stopą, miednicą, tułowiem, łopatką, oddechem i sposobem generowania napięcia. Nie po to, żeby wymyślić nowy język. Po to, żeby lepiej rozumieć. Bo prawdziwe rozumienie zaczyna się wtedy, kiedy przestajesz udawać, że wszystko się zgadza, a zaczynasz uczciwie patrzeć, gdzie układ się rozjeżdża. I właśnie w tym miejscu kończy się myślenie oparte na nazwach, a zaczyna się myślenie systemowe. A tam zaczyna się GSP.
Jak to się naprawdę zaczęło
Żeby nie było patosu — opowiem ci, jak to wyglądało w praktyce. Bo początek GSP nie był żadną wizją. Nie było objawienia. Było ośmiogodzinne szkolenie, na którym razem z Wojtkiem rozbieraliśmy przysiad na czynniki pierwsze. Dziś zrobiłbym to w trzydzieści sekund. I to pewnie o dwadzieścia za długo.
Po szkoleniu Wojtek — wtedy kursant, dziś mój przyjaciel i wspólnik — podsumował to jednym zdaniem:
— To było chujowe.
I to nie była zła uwaga. To była najlepsza uwaga, jaką mogłem wtedy dostać. Bo pierwszy raz nie usłyszałem oceny. Usłyszałem pytanie: po co to wszystko, skoro nie działa.
Ja wtedy byłem po inżynierii budownictwa. Patrzyłem na ciało jak na konstrukcję — belki, przeguby, punkty podparcia, przeciążenia. Wojtek był z zupełnie innego świata — pływanie, gimnastyka akrobatyczna, gimnastyka korekcyjna, narciarstwo, lekkoatletyka, sporty walki. Ja — struktura, precyzja, obliczenia. On — ruch, obserwacja, praktyka. Z pozoru dwa inne języki. W praktyce — okazało się, że idealne dopełnienie.
Ja zacząłem widzieć ciało jak konstrukcję. Wojtek widział ludzi. Wiedział, kiedy ktoś ma mobilność, ale nie ma kontroli. Kiedy ktoś robi ćwiczenie, ale nie robi nic dla wzorca. Zamknęliśmy się w pokoju dwa na dwa metry. Dosłownie. Na ścianach wisiały kartki z pytaniami: dlaczego dzieci nie potrzebują instrukcji, żeby się poruszać, a dorośli się gubią? Dlaczego "popraw technikę martwego ciągu" nic nie zmienia? Dlaczego ból barku wraca mimo idealnych ćwiczeń na stożek rotatorów?
Przestaliśmy szukać odpowiedzi w kolejnych metodach. Zaczęliśmy patrzeć na wzorce. Na chód. Na rytm. Na całe ciało.
Wojtek przez kolejne dziewięć lat poświęcił się dogłębnej analizie chodu. Nie dlatego, że chód był modny. Dlatego, że to był jedyny wzorzec, który pokazywał wszystko — układ nerwowy, napięcie, rytm, obciążenie, gotowość, asymetrie. Godziny nagrań. Analizy zwykłych ludzi, sportowców, dzieci, seniorów. Potem przyszła współpraca z Akademią Wychowania Fizycznego w Gorzowie, gdzie mieliśmy dostęp do zaawansowanych systemów analizy ruchu. Na bieżni z systemem Zebris Wojtek mógł śledzić w czasie rzeczywistym trójwymiarowe zmiany położenia poszczególnych segmentów ciała podczas chodzenia. Mierzyliśmy kąty stawowe, prędkości, przyspieszenia, siły działające na stawy. Nie dla ładnych wykresów. Dla potwierdzenia, że to, co robimy, naprawdę zmienia ciało.
Co widzieliśmy w tamtym czasie
W tamtym czasie każdy miał swój system. FMS, PRI, DNS, mobility, flossy, stożki rotatorów, aktywacja oddechu, naprawianie wzorców. Każdy coś mierzył. Każdy coś testował. I wszyscy twierdzili, że mają rozwiązanie.
Ale efekt był zawsze ten sam. U jednego działało, u drugiego nie. Raz ból znikał, raz wracał. Raz VO₂ rosło, raz ktoś padał po trzech interwałach. Jedno szkolenie mówiło, że rób to. Drugie mówiło, że pod żadnym pozorem tego nie rób. Trzecie mówiło, że nie to jest problemem, tylko coś zupełnie innego.
I Wojtek powiedział wtedy zdanie, które zostało ze mną do dziś: może to nie działa, bo nikt nie patrzy na całość.
I dokładnie od tego zaczyna się GSP. Od uczciwego stwierdzenia, że jeżeli każda metoda rozwiązuje tylko kawałek problemu, a problem zawsze wraca — to znaczy, że problem nie jest kawałkowy. I rozwiązanie też nie może być kawałkowe. Człowieka nie da się zrozumieć kawałkami. Nie da się naprawdę zrozumieć barku bez miednicy, miednicy bez stopy, stopy bez chodu, chodu bez rotacji, rotacji bez oddechu, oddechu bez napięcia. Można oczywiście o tym wszystkim mówić oddzielnie. Można robić kurs o łopatce, kurs o stopie, kurs o core, kurs o oddechu. Tylko że człowiek nie przychodzi do nas w częściach. Człowiek przychodzi jako całość. I albo mamy logikę, która potrafi tę całość uchwycić — albo będziemy tylko przemieszczać problem z jednego miejsca na drugie.
Sekcja 3 — GSP to ewolucja, nie kopia
Chcę teraz powiedzieć coś, co może zabrzmieć mocno. Ale powiem to, bo uważam, że to ma znaczenie.
GSP nie jest kolejnym szkoleniem na mapie szkoleń w Polsce.
I wiem, jak to brzmi. Każdy tak mówi. Każdy twórca metody powie ci, że jego metoda jest inna. Wyjątkowa. Przełomowa. Więc dlaczego miałbyś mi wierzyć. Nie musisz mi wierzyć. Ale posłuchaj argumentu, zanim go odrzucisz.
Czym jest kopia
W polskiej branży ruchu i fizjoterapii od lat obserwujemy jeden schemat. Ktoś jeździ na szkolenie za granicę. Wraca. Tłumaczy slajdy na polski. Nadaje temu polski akronim. Wrzuca logo. I sprzedaje to jako nową, autorską metodę.
To nie jest ewolucja. To jest import. Nic w tym złego, jeżeli ktoś tak to nazywa. Problem zaczyna się wtedy, kiedy importer zaczyna się zachowywać jak autor. Kiedy ten, kto tylko przetłumaczył, zaczyna mówić, że to on wie najlepiej. Kiedy nie ma własnych przypadków, własnych wniosków, własnych błędów, z których się uczył.
My z Wojtkiem nie jesteśmy przeciwko uczeniu się z zagranicy. Uczymy się stamtąd do dziś. Czytamy, analizujemy, śledzimy badania, patrzymy, co robią inni. Problem nigdy nie polegał na tym, żeby nie sięgać po anglojęzyczne źródła. Problem polega na tym, żeby nie udawać, że lektura to doświadczenie. Bo możesz przeczytać setki książek, znać nazwiska, modele i koncepcje, ale ciało nie reaguje na to, co przeczytałeś — reaguje na to, co naprawdę rozumiesz i jak potrafisz to zastosować w pracy z człowiekiem.
My przez to przeszliśmy. Na początku były książki, kursy, metody, kolejne podejścia — każde coś wnosiło, każde dawało fragment odpowiedzi. I przez chwilę wydaje się, że wystarczy zebrać tych fragmentów wystarczająco dużo, żeby powstała całość. Tylko że ona nie powstaje sama, bo problem nie polega na braku informacji, tylko na tym, że te informacje często się ze sobą nie spinają. Są budowane na różnych założeniach, patrzą na człowieka z innych perspektyw i w pewnym momencie dochodzisz do ściany — masz wiedzę, masz narzędzia, a dalej coś nie działa tak, jak powinno.
I właśnie w tym miejscu zaczęło się GSP. Nie od kolejnej metody, tylko od doświadczenia, od tysięcy godzin pracy i przypadków, które nie pasowały do schematów. Przestaliśmy zbierać kolejne odpowiedzi i zaczęliśmy łączyć kropki. To, co robimy dzisiaj, nie jest kopią czegokolwiek z zagranicy ani tłumaczeniem czyjejś koncepcji. To jest efekt ewolucji — połączenia wiedzy, praktyki i krytycznego myślenia. Dlatego to jest unikalne. Nie dlatego, że chcieliśmy być inni, tylko dlatego, że to powstało u nas, w naszej pracy, na naszych przypadkach. To nie jest zbiór zapożyczonych rozwiązań. To jest system, który wyrósł z realnego rozumienia.
Złota maksyma GSP - Lepszy przykład, jak wykład.
Lektura to nie doświadczenie. Slajd to nie klient. Publikacja to nie chód, który właśnie widzisz na bieżni.
I jest jeszcze drugi problem z kopią. Kopia jest statyczna. Kiedy ktoś przetłumaczy wersję metody z dwa tysiące osiemnastego roku, a za granicą ta metoda przez sześć lat się rozwinęła — polski kursant dostaje zamrożoną wersję. Zamrożoną w dniu tłumaczenia. I nikt mu nie powie, że to, czego go uczą, nie jest już tym, czego uczy się we współczesnej wersji oryginalnej. Bo importer sam nie wie.
Czym jest ewolucja
Ewolucja w naszym rozumieniu to coś zupełnie innego niż nowość. Nowość to etykieta. Ewolucja to proces. Wielu ludzi myli te dwie rzeczy. Ewolucja to nie jest ta sama rzecz w nowym opakowaniu. Ewolucja to konsekwentne porządkowanie obserwacji przez lata, odrzucanie tego, co ładnie brzmi, ale nie wytrzymuje pod ręką, i zostawianie tego, co daje się obronić w praktyce — nie raz, nie dwa, tylko setki razy, w różnych ciałach, w różnych sportach, w różnych historiach, pod różnym obciążeniem.
Każdy system, który ma żyć, musi się zmieniać pod wpływem rzeczywistości. Ale nie zmieniać dla zmiany. Nie gonić nowości. Nie przeskakiwać z jednej teorii na drugą co dwa lata — bo to nie jest ewolucja, to jest chaos z dobrym PR-em. Ewolucja w GSP polega na czymś innym: na coraz głębszym porządkowaniu tego, co już widzimy. Na budowaniu takiego języka i takiej logiki pracy, które pozwalają wracać do problemu z różnych stron i nadal widzieć tę samą całość.
To jest rola współpracy z AWF w Gorzowie. Rola bieżni z systemem Zebris. Rola trójwymiarowej analizy chodu. Tam godzinami siedzieliśmy z nagraniami. Nie po to, żeby mieć ładne wykresy na slajdach. Po to, żeby sprawdzić, czy to, co robimy, naprawdę zmienia ciało. I wiele razy okazywało się, że nie zmienia. I wtedy wracaliśmy do tablicy, rysowaliśmy od nowa, próbowaliśmy inaczej. I znowu sprawdzaliśmy.
To jest ewolucja. Dziesiątki iteracji. Setki klientów.
Pamiętam długie godziny spędzone na analizie naukowych badań. Im głębiej zagłębiałem się w literaturę,a później weryfikowałem dane podejście z Wojtkiem, tym bardziej utwierdzaliśmy się w przekonaniu, że wiele z tego, co uznawano za prawdę, było w rzeczywistości jedynie teorią. Badania często prowadziły do sprzecznych wniosków, a praktyka pokazywała, że to, co działało u jednego pacjenta, nie zawsze działało u drugiego. I nie twierdzę, że badania są bez znaczenia. Twierdzę, że same badania nie wystarczą. Musi być jeszcze ktoś, kto widzi, co z tych badań faktycznie przenosi się na ciało, które stoi przed nim — a co jest prawdziwe tylko w kontekście, w którym badanie zostało zrobione.
Dlaczego to ma znaczenie dla ciebie
Może teraz myślisz — dobrze, rozumiem, historia metody. Ale co to zmienia w moim życiu jako trenera, fizjoterapeuty, instruktora. Zmienia jedną konkretną rzecz.
Kiedy kupujesz szkolenie, które jest tłumaczeniem — kupujesz zamrożoną wersję. Wersję, która w oryginalnym kraju być może dawno została zmodyfikowana, a do ciebie dotarła w starej formie. I nikt ci nie powie, co się w tym zmienia, bo ten, kto ci sprzedał, sam nie wie. Tłumaczył raz. Nie rozwija.
Kiedy wchodzisz w system, który ewoluuje — dostajesz coś zupełnie innego. Dostajesz proces. Dostajesz ludzi, którzy co tydzień sprawdzają swoje hipotezy na realnych klientach. Dostajesz system, który za rok nie będzie dokładnie tym samym, czym jest dziś — bo będzie bogatszy o to, co się przez ten rok potwierdziło, i uboższy o to, co się przez ten rok nie sprawdziło.
To jest różnica między kupowaniem książki a wejściem do laboratorium. Książka jest skończona. Laboratorium pracuje dalej.
I właśnie dlatego — kiedy słyszysz, że ktoś zrobił kurs GSP — to jest błędne sformułowanie. W GSP się nie robi kursu. W GSP się wchodzi w system. I zostaje. Albo nie zostaje. Ale nie da się tego zamknąć w czterech weekendach i powiedzieć: mam to. Mapa trenerów na naszej stronie to nie jest lista osób, które przeszły czteroweekendowe szkolenie. To jest lista osób, które przez lata (lub dopiero co weszli w koncepcję) pracują w tej koncepcji. Niektórzy od początku istnienia GSP. I to są ludzie, którzy nieraz widzieli, że coś w tej metodzie się zmienia — i byli obecni przy tej zmianie. Byli częścią ewolucji, nie jej odbiorcami.
Nauka o pokorze
Chciałbym jeszcze dodać jedną rzecz, bo ona jest dla mnie osobiście ważna. Ewolucja wymaga pokory. Wymaga, żebyś co jakiś czas powiedział klientowi, koledze, uczniowi — wiesz co, to, co mówiłem ci rok temu, już nie do końca tak uważam. I to jest dla trenera trudne, bo w kulturze, w której żyjemy, eksperta się mierzy po tym, jak bardzo jest pewny.
W GSP eksperta mierzymy inaczej. Po tym, jak bardzo rozumie, czego jeszcze nie rozumie. I po tym, ile razy był w stanie wrócić do własnych notatek sprzed dwóch lat i powiedzieć — wtedy się myliłem, dzisiaj bym to zrobił inaczej.
Jeżeli ktoś mówi ci, że zna całą prawdę o ruchu, o ciele, o treningu — uciekaj. Bo albo kłamie, albo jest tak zamknięty w swoim świecie, że już dawno przestał się uczyć.
Sekcja 4 — Proces kontra efekt na już
Teraz chciałbym zająć się tematem, który jest chyba największym źródłem nieporozumień między nami a ludźmi, którzy do nas przychodzą. A którzy przychodzą z najlepszymi intencjami.
Ludzie chcą efektu na już.
To jest zrozumiałe. Boli cię kolano. Boli cię bark. Nie możesz biegać, nie możesz siedzieć, nie możesz spać. Oczywiście, że chcesz, żeby to minęło szybko. Oczywiście, że chcesz usłyszeć, że jest jakieś jedno ćwiczenie, jeden trick, jedna technika, która to rozwiąże. Każdy chce to usłyszeć. I prawie każdy coś ci takiego obieca, jeśli dostatecznie długo szukasz.
GSP ci tego nie obieca.
Nie dlatego, że my jesteśmy wredni. Nie dlatego, że chcemy ci coś sprzedać za drogie pieniądze. Dlatego, że jeśli obiecujemy, że ten problem, który powstawał u ciebie przez dziesięć lat, zniknie w jednej sesji — to kłamiemy. A my nie chcemy kłamać.
Kierunek w bólu
Powiesz mi: Kamil, dobrze, rozumiem, proces. Ale co z tego, że mam obrany kierunek, skoro mnie boli. Co z tego, że wiem, dokąd idę, skoro każdy krok boli.
I to jest uczciwe pytanie. Ja ci też uczciwie odpowiem.
A jak to jest w fizjoterapii? Kiedy idziesz po operacji kolana — rekonstrukcja więzadła krzyżowego przedniego, artroskopia, proteza biodra, cokolwiek — w pierwszych tygodniach co robi fizjoterapeuta? Czy on ci mówi: nie, poczekaj, aż przestanie boleć, to wtedy zaczniemy. Nie. On zaczyna z tobą pracować w bólu. W bólu pooperacyjnym, w obrzęku, w ograniczeniu zakresu ruchu, w strachu przed obciążeniem. Bo wie, że gdyby zaczekał, aż przestanie boleć, byłoby za późno. Blizna wewnętrzna by się utrwaliła, zakres by się skurczył, a mózg zapomniałby, jak rekrutować mięsień.
Sam ból nie jest najważniejszą informacją. Najważniejszą informacją jest, w którą stronę idziesz. Czy to, co robisz teraz w bólu, zmniejszy ten ból za dwa tygodnie — czy utrwali go na pół roku.
W GSP to samo. Kierunek działań jest nadrzędny nad chwilowym odczuciem. To nie znaczy, że ignorujemy ból. To znaczy, że nie traktujemy go jako kompasu. Ból jest lampką kontrolną w samochodzie. Jeżeli odłączysz lampkę — problem nie zniknie. Jeżeli będziesz patrzeć tylko na lampkę i gasić ją byle czym — też nie zniknie. Jedyne, co zadziała, to wejście pod maskę.
A wejście pod maskę jest procesem. I tego procesu nie da się przyspieszyć przez to, że bardzo bardzo chcesz. Można go pogorszyć — to tak. Można go zatrzymać — to też. Ale przyspieszyć ponad jego naturalne tempo — nie.
Dlaczego Instagram to utrudnia
Żyjemy w czasach, w których co druga rolka ci obiecuje, że w trzy minuty rozwiążesz problem, który nosisz dwadzieścia lat. I rozumiem — to jest cała mechanika tych platform. Ktoś, kto powie "to jest proces na rok", nie zdobędzie zasięgu. Ktoś, kto powie "jedno ćwiczenie na ból krzyża, które zmienia wszystko", zdobędzie milion wyświetleń.
Nie mam pretensji do ludzi, którzy oglądają te rolki. Mam pretensje do tych, którzy je nagrywają, wiedząc, że to nie jest prawda. Bo wielu z nich wie. Oglądają potem swojego klienta, który przyszedł po trzy miesiące robienia tego jednego ćwiczenia z rolki — i wiedzą, że to nie działa. Ale dalej nagrywają.
Tu wtrącę coś, co usłyszałem niedawno i co mi mocno zostało w głowie. Sam Ovens, twórca platformy SKOOL, w jednej z rozmów powiedział mniej więcej tak: kiedy przyjrzysz się temu, co naprawdę robią najlepsi w jakiejkolwiek dziedzinie, znajdziesz tam ogromną głębię. Dlatego — mówi on — proste, chwytliwe rady, te wszystkie "trzy zasady sukcesu", "pięć trików, które zmienią twoje życie", w większości wypadków są nic nie warte. Bo nie biorą pod uwagę skomplikowania całego systemu. Nie biorą pod uwagę kontekstu. Nie biorą pod uwagę intencji człowieka, który ma ich użyć. Ale dają milionowe zasięgi. A dla wielu twórców tylko to się liczy.
Zdanie, które idealnie opisuje, co dzieje się w naszej branży. Im prostsze hasło, tym większy zasięg. Im głębsza odpowiedź, tym mniejsza widownia. I powstaje absurd: ten, kto najgłośniej krzyczy, że ma rozwiązanie, ma tych rozwiązań najmniej. A ten, kto naprawdę wie — często milczy, bo wie, że tego, co wie, nie da się powiedzieć w piętnastosekundowej rolce.
My się z tego paradoksu wycofaliśmy. Nie konkurujemy o to, kto powie krócej. Konkurujemy o to, kto powie głębiej. I tak, to oznacza, że nasze materiały na YouTubie nie zbierają milionów. Ale ludzie, którzy nas oglądają, oglądają nas latami. Bo zostają, kiedy zauważą, że to, co mówimy, się zgadza z tym, co potem widzą u własnych klientów.
Hipokryzja internetu
Pozwolę sobie jeszcze jedno mocne zdanie. Jest duża różnica między prawdą popartą doświadczeniem a hipokryzją z Instagrama.
Hipokryzja polega na tym, że ten sam człowiek w styczniu mówi — "stabilizuj core", w marcu mówi — "stabilizacja to mit, liczy się tylko mobilność", w maju mówi — "zapomnij o core i mobilności, wszystko zaczyna się od oddechu", w sierpniu przechodzi na powięź, w listopadzie na układ nerwowy. Wszystko z tą samą pewnością siebie. I nikt go nie pyta — a co powiesz klientom, którym w styczniu sprzedałeś pakiet sesji ze stabilizacją core, a teraz mówisz, że to było błędne podejście.
GSP nie działa w ten sposób. Jeżeli coś mówimy dzisiaj, a za dwa lata okazuje się, że nie do końca tak jest — mówimy to wprost. Publikujemy, co się zmieniło. Dlaczego. I co z tego wynika. Nie udajemy, że było inaczej. Nie chowamy starych materiałów, żeby nie zobaczyło się, że się zmieniliśmy.
Bo zmienianie się to nie jest słabość. Zmienianie się bez przyznania, że się zmieniliśmy — to jest słabość.
Efekt jako konsekwencja procesu
I teraz druga strona tej samej monety — bo nie chcę, żebyś odniósł wrażenie, że w GSP efektów nie ma. Są. I to bardzo konkretne. Ale efekt w GSP jest zawsze konsekwencją procesu, a nie obejściem procesu.
Kiedy widzisz na naszym Instagramie filmy sprzed i po — tam, gdzie ktoś po kilku tygodniach biega inaczej, siedzi inaczej, podnosi inaczej — to nie są magiczne przemiany. To są zmiany, które wydarzyły się, bo ten człowiek przeszedł przez kolejność. Zaczął od stopy, potem miednica, potem taśma boczna, potem kolejność aktywacji, potem tułów i łopatka — a dopiero potem obciążenie i sport specyficzny.
I teraz drugi przykład, z zupełnie innego poziomu — sportu wyczynowego. Martyna Krysiak, zawodniczka CrossFitu, która jednocześnie rozwija się w Hyroxie. Ostatni start w miksie 56:27, kwalifikacja do półfinału CrossFit Games i realna szansa na finał w mastersach. I ktoś mógłby powiedzieć: „to jest efekt ciężkiego treningu”. Tak, tylko że na tym poziomie każdy trenuje ciężko. Różnica zaczyna się w detalach. W tym, co robisz z deficytami, które wychodzą w trakcie tego treningu.
U Martyny nie pracujemy na zasadzie „napraw i zapomnij”. My cały czas reagujemy na to, co wychodzi w sporcie. Powłoki kompensacyjne zmieniają się wraz z obciążeniem, z objętością, z intensywnością startów. Raz pojawia się ograniczenie w rotacji tułowia, które zaczyna wpływać na pracę łopatki. Innym razem zmienia się sposób przejścia przez nogę podporową, co zaczyna odbijać się na pracy biodra i przeciążeniach w odcinku lędźwiowym. Czasem bark „odcina” się z przodu, ale przyczyną nie jest sam bark, tylko brak elongacji i rotacji wynikający z ustawienia miednicy. I my to cały czas śledzimy. Nie punktowo. Systemowo.
Pracujemy na regresjach, kiedy trzeba — wracamy do podstaw, do kontroli środka ciężkości, do wzorca chodu. Potem znowu integrujemy to w ruchu z obciążeniem. I to jest proces ciągły. Nie ma jednego momentu, w którym „naprawiliśmy Martynę”. My cały czas łapiemy deficyty, które wychodzą na bieżąco w treningu i starcie, i wpinamy je z powrotem w system. Dzięki temu ona może trenować więcej, intensywniej i przede wszystkim — bez bólu, który wcześniej był normą.
I teraz bardzo ważna rzecz, żeby to dobrze wybrzmiało. To nie jest tak, że my pracujemy tylko ze sportowcami. To jest częsty błąd w odbiorze. Sport wyczynowy jest po prostu bardziej widoczny, bo daje spektakularne efekty. Ale fundament tej pracy jest dokładnie ten sam dla każdego człowieka.
W GSP Clinic przerabiamy około 4500 pacjentów rocznie. To są ludzie z bólem pleców, biodra, barku, kolana. To są osoby, które chcą wrócić do normalnego funkcjonowania, do ruchu, do życia bez bólu. Do tego dochodzi ponad 100 trenerów pracujących w tej koncepcji, którzy robią swoją robotę na co dzień w różnych częściach Polski. I tam mechanizm jest identyczny jak u sportowca.
Ciało nie dzieli się na „przypadek kliniczny” i „przypadek sportowy”. Ciało zawsze działa jako system. Różni się tylko poziom obciążenia i tempo, w jakim te kompensacje wychodzą na wierzch.
Więcej takich historii znajdziesz na naszym blogu i na YouTube. I każda z nich ma w sobie ten sam wzór: efekt nie przyszedł od pracy nad miejscem, w którym bolało. Przyszedł od pracy nad miejscem, z którego problem się rozlewał.
I tak, ta kolejność jest celowa. Nie jest dowolna. O tym powiem ci za chwilę — bo to jest serce całej koncepcji, drzewo decyzyjne GSP. Ale zanim tam przejdę, zapamiętaj jedno: w GSP nie ma ścigania się z czasem. Nie ma wyścigu. Nie ma "kto szybciej". Jest tylko pytanie: czy ten krok, który właśnie robisz, jest faktycznie kolejnym krokiem — czy jest próbą ominięcia kroku wcześniejszego.
Sekcja 5 — Frajda zamiast dyscypliny. Jobs, Ovens i nasz mikrosystem
Chcę teraz na chwilę odejść od ciała i mięśni — i zająć się czymś, co stoi za GSP od strony filozoficznej. Bo bez tego nie zrozumiesz, dlaczego my robimy rzeczy w sposób, który dla większości branży jest niezrozumiały albo wręcz głupi. Dlaczego oddajemy klientów. Dlaczego publikujemy wszystko za darmo. Dlaczego nie ścigamy się z konkurencją. I dlaczego nie planujemy GSP jako biznesu w klasycznym sensie.
Pułapka maksymalnej dyscypliny
W ciągu ostatnich kilku lat narósł w Polsce — i nie tylko w Polsce — pewien kult. Kult dyscypliny. Wstajesz o czwartej. Bierzesz zimny prysznic. Nie jesz przez szesnaście godzin. Trenujesz codziennie. Pracujesz dwanaście godzin dziennie. Mówisz nie wszystkiemu, co cię odciąga od celu. I po dwóch latach masz się zbawić.
Ja nie jestem przeciwko dyscyplinie. Sam jestem dosyć poukładany w tym, co robię. Ale chcę powiedzieć coś niepopularnego: sama dyscyplina nie wystarczy. Sama dyscyplina, bez frajdy, bez ciekawości, bez prawdziwego głodu poznania — kończy się wypaleniem. I kończy się produktem, który jest poprawny, ale martwy.
Widzę to u trenerów. Widzę to u fizjoterapeutów. Widzę to u ludzi, którzy wchodzą do branży z wielkim sercem, a po pięciu latach są wewnętrznie wypaleni. Robią dobrą robotę technicznie, ale w ich głosie nie ma już iskry. Klient to czuje. Ja to czuję, kiedy z takim człowiekiem rozmawiam. I uważam, że to jest wina nie tych ludzi — tylko sposobu, w jaki im pokazano, że ma wyglądać sukces w tym zawodzie.
Co powiedział Sam Ovens
Niedawno trafiłem na rozmowę z Samem Ovensem. Jeśli go nie znasz — to gość, który zarabiał trzydzieści milionów dolarów rocznie na konsultingu, w pewnym momencie wszystko zwinął, sprzedał, usunął media społecznościowe, oddał ludziom z powrotem ponad milion dolarów — i zaczął od nowa. Założył platformę edukacyjną, na której dziś jest piętnaście, szesnaście milionów użytkowników, a przychody liczone są w dziesiątkach milionów dolarów. Wycena spółki przekroczyła miliard.
Pytanie brzmi — dlaczego facet, który zarabiał trzydzieści milionów rocznie, wszystko porzucił. I jego odpowiedź jest dla mnie kluczowa.
Powiedział mniej więcej tak: odkochałem się w swoim biznesie, bo praca, którą musiałem wykonywać, nie pasowała do mojej osobowości. Nie lubiłem mówić do kamery. To, co robiłem, drażniło część ludzi. Pojawiała się krytyka — i wiem, co teraz część osób powie, że trzeba olewać hejterów — ale problem polegał na tym, że czasami się z nimi zgadzałem.
Czasami zgadzałem się z hejterami.
To zdanie mnie dotknęło. Bo to jest dokładnie to uczucie, które my mieliśmy z Wojtkiem przez wiele lat. Ktoś nas krytykował — i czasem mieliśmy w środku poczucie, że ten ktoś ma rację. Że robimy coś, co nie do końca jest nasze. Co nie do końca jest takie, jakie chcielibyśmy, żeby było. I trzeba było mieć odwagę, żeby się temu uczuciu przyjrzeć. A nie odpalać obronę i krzyczeć, że krytyk to głupek.
Frajda jako kryterium
I tu dochodzimy do drugiej rzeczy, którą Ovens wyciągnął i która jest dla GSP ważna. On powiedział: Steve Jobs pokazał mi, że nie musisz być jak typowy biznesmen, żeby zarobić ogromne pieniądze. Jobs nie miał obsesji na punkcie biznesu. Miał obsesję na punkcie produktów i doświadczeń klientów.
Zatrzymaj się przy tym na chwilę. Bo to jest fundamentalna zmiana perspektywy. Klasyczny biznesmen myśli: jak zwiększyć przychód, jak zwiększyć marżę, jak skalować, jak zoptymalizować lejek sprzedażowy. To wszystko jest legalne, to wszystko jest sensowne — ale nie jest to motor. Motor to obsesja na punkcie samej rzeczy. Na punkcie tego, co robisz dla człowieka po drugiej stronie.
Jobs miał obsesję na punkcie tego, jak telefon leży w ręce. Jak czcionka wygląda na ekranie. Jak kabel od zasilacza zamyka się w kółeczko, kiedy go zwijasz. To są detale, które z biznesowego punktu widzenia nie mają sensu — bo nikt nie kupi telefonu dlatego, że kabel ładnie się zwija. Ale kupi telefon dlatego, że całe doświadczenie jest spójne. A spójność bierze się z obsesji.
Jak to się ma do GSP
Pytasz pewnie — ok, ale gdzie tu GSP. Już ci mówię.
My z Wojtkiem od początku robiliśmy GSP nie dlatego, że to był dobry pomysł na biznes. Bo nie był. Polski rynek szkoleń wtedy — i w dużej mierze do dziś — nagradza zupełnie inne rzeczy niż głębia. Nagradza akronimy. Krótkie weekendowe kursy. Certyfikaty z lakierowanym papierem. Marketing oparty na obietnicy szybkiego efektu. Gdybyśmy chcieli zrobić biznes — robilibyśmy to inaczej. Krócej. Z większą obietnicą i mniejszą głębią.
Ale my mieliśmy obsesję. Nie na punkcie biznesu. Na punkcie tego, co dzieje się z człowiekiem, kiedy zaczyna się go widzieć w całości. Na punkcie chodu na bieżni Zebris. Na punkcie momentu, w którym klient po latach bólu robi pierwszy krok bez kompensacji. Na punkcie tej radości, kiedy patrzy na siebie w lustrze i widzi, że pierwszy raz jego ciało jest tam, gdzie powinno być.
I ta obsesja — jakkolwiek nieracjonalna z biznesowego punktu widzenia — jest tym, co napędza GSP do dziś. Nie liczby na koncie. Nie ranking szkoleń. Nie ilość followersów. Ta jedna scena, w której człowiek mówi: kurde, pierwszy raz po pięciu latach przestało mi boleć. To jest waluta, którą się rozliczamy. I dlatego praca w GSP jest dla nas frajdą, nie obowiązkiem.
Złamaliśmy zasady branży
Jeżeli to wszystko zsumujesz, to się okaże, że my w branży szkoleniowej i fizjoterapeutycznej w Polsce złamaliśmy praktycznie każdą zasadę, która tam obowiązuje. I powiem ci, którą po której.
Pierwsza zasada branży: rób krótkie kursy, weekendowe, z ładnym certyfikatem. My zrobiliśmy długi system, który trwa latami i nie kończy się dyplomem.
Druga zasada: skaluj się. Jak najwięcej kursantów, jak najwięcej miast, jak najwięcej powtórzeń tego samego materiału. My ograniczyliśmy liczbę miejsc na każdej edycji, bo jakość nie skaluje się tak, jak skaluje się powtarzanie. Wolimy mieć dwadzieścia osób, które rozumieją, niż dwieście, które zapłaciły za certyfikat i nic z tego nie wynika.
Trzecia zasada: trzymaj know-how dla siebie. Sprzedaj tylko fragment. Resztę za dodatkowe pieniądze. My publikujemy wszystko otwarcie. Blog, YouTube, Instagram, podcasty, mentoringi — to wszystko jest dla każdego, kto chce. I nie boimy się, że ktoś nas skopiuje, bo tego, co my robimy naprawdę, nie da się skopiować przez przeczytanie czy obejrzenie. Trzeba to praktykować i wdrożyć ze zrozumieniem.
Czwarta zasada: nie oddawaj klienta. Trzymaj go u siebie tak długo, jak się da. My oddajemy klientów do innych trenerów GSP, jeśli wiemy, że tam dostaną lepszą pomoc. Bo dla nas klient to nie jest aktywo do zatrzymania. Klient to człowiek, który ma dostać dobrą robotę.
Piąta zasada: bądź pewny siebie, nigdy nie przyznawaj, że się myliłeś. My publicznie mówimy, kiedy zmieniamy zdanie. Pokazujemy, co w naszej koncepcji nie sprawdziło się trzy lata temu i czemu dziś robimy to inaczej. To jest słabość według starych reguł. Według nowych — to jedyna droga, żeby być wiarygodnym dłużej niż dwa lata.
Szósta zasada — i to jest moje ulubione — opieraj marketing na obietnicy szybkiego efektu. My otwartym tekstem mówimy: u nas to potrwa. Jeśli szukasz szybkiej naprawy, idź gdzie indziej. To jest najgorszy slogan reklamowy, jaki sobie można wyobrazić. I jednocześnie najprawdziwszy.
Dlaczego mimo to działa
I teraz pytanie — skoro złamaliśmy wszystkie te zasady, to dlaczego GSP w ogóle istnieje, dlaczego rośnie, dlaczego mamy ponad stu trenerów w Polsce, dlaczego ludzie chcą do nas przychodzić na kursy czy też do GSP Clinic.
Odpowiedź jest dokładnie taka sama, jak ta, którą daje Sam Ovens i jaką dawał Steve Jobs. Bo my robimy produkt, w który sami chcielibyśmy wejść jako klienci. To jest klucz. Nie pytamy, co rynek chce kupić. Pytamy, co my chcielibyśmy kupić, gdybyśmy szukali odpowiedzi na nasze własne problemy.
I okazuje się — co dla nas było ogromnym zaskoczeniem — że nie jesteśmy sami. Że jest dużo więcej takich ludzi jak my. Trenerów, fizjoterapeutów, klientów, którzy szukają czegoś głębszego niż weekendowy kurs i krótkie hasło. Którzy są zmęczeni hipokryzją Instagrama. Którzy chcą rozumieć, a nie tylko kopiować. Którzy chcą uczciwie powiedzieć klientowi: będzie to trwało, ale będzie to działało. I którzy są gotowi zapłacić za uczciwość więcej niż za obietnicę.
To jest nasza nisza. Nie najszersza, ale głęboka. I bardzo lojalna.
Mikrosystem GSP — zaproszenie
I teraz, jeśli jesteś trenerem albo fizjoterapeutą, który mnie słucha, chcę ci coś powiedzieć wprost. Wejście do GSP nie polega na tym, że się stajesz kopią mnie albo Wojtka. Polega na tym, że na fundamentach, które razem z nami zbudujesz, tworzysz swój własny mikrosystem.
Co to znaczy. Bierzesz drzewo decyzyjne, mapę edukacji, tabelę trenera, całą logikę, którą ci dziś opowiadam. I dokładasz do tego swoje. Swoich klientów, specjalizację, miasto oraz historie, które tylko ty zobaczyłeś. I budujesz coś, co jest twoje — ale opiera się na wspólnej, sprawdzonej bazie.
Niektórzy nasi trenerzy specjalizują się w pracy z koszykarzami. Inni z biegaczami, z kobietami po porodzie. Inni z młodzieżą, z osobami starszymi, dla których trzy stopnie schodów są problemem. Każdy z nich ma swój kawałek świata. I każdy z nich, kiedy pracuje z klientem, robi to przez wspólną logikę. Ale produkt, jaki dostarcza klientowi, jest jego.
To jest właśnie ten mikrosystem. Twoje GSP. W twoim mieście. Z twoimi klientami. Z twoją osobowością i twoim sposobem komunikacji. Ja nie chcę, żebyś mówił jak Wojtek. Nie chcę, żebyś mówił jak ja. Chcę, żebyś mówił po swojemu — tylko żebyś za tym mówieniem miał system, który nie rozsypuje się, kiedy klient zadaje trudne pytanie.
Frajda jest paliwem
I ostatnia rzecz, zanim wrócimy do techniki. Pamiętasz, jak na początku tej sekcji mówiłem o pułapce maksymalnej dyscypliny. Że samo wstawanie o czwartej i zimne prysznice nie wystarczą. Tu jest druga strona tego samego medalu.
GSP nie powstanie u ciebie z dyscypliny. Powstanie z frajdy. Z momentu, w którym pierwszy raz zobaczysz na własnym kliencie, że to działa. Że obserwacja, którą zrobiłeś rano, w południe się potwierdza. Że człowiek, który przyszedł do ciebie sześć tygodni temu w bólu, dzisiaj odbiega od ciebie i mówi, że jest w innym świecie.
Ta frajda to jest paliwo, które ci pozwoli wytrzymać wszystkie szkolenia u nas, wszystkie godziny mentoringu, wszystkie momenty, w których będziesz się czuł, że jeszcze nie umiesz. To frajda, która nie znika. Wręcz odwrotnie — narasta z każdym kolejnym klientem, którego spotkasz na drodze.
I w tym sensie GSP nie jest pracą. Jest sposobem życia tych z nas, którzy w to weszli i tworzą z nami całą koncepcję GSP. Jeśli to, co teraz słyszysz, ci rezonuje — to znaczy, że jest dla ciebie miejsce.
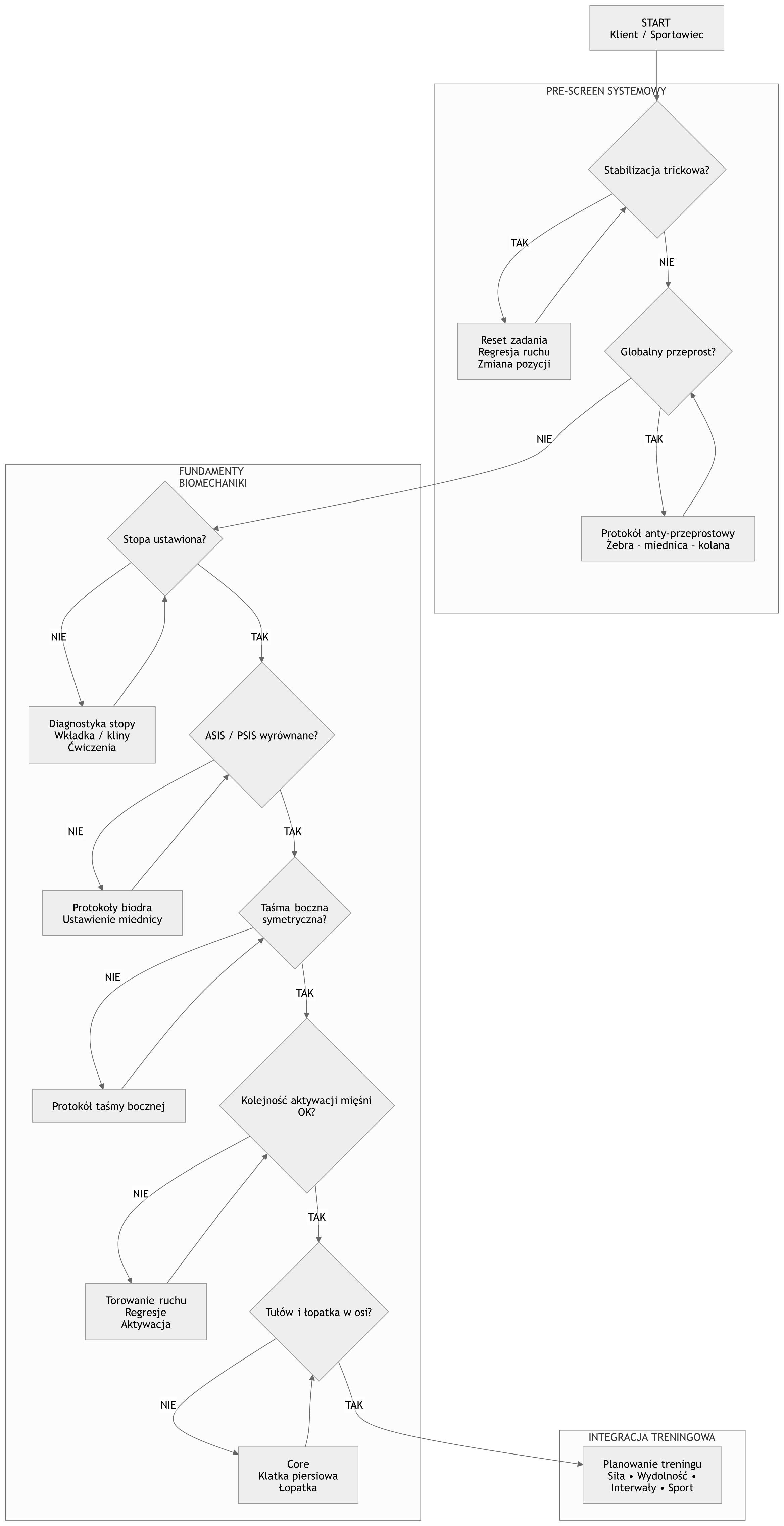
Sekcja 6 — Drzewo decyzyjne jako serce systemu
Wchodzimy teraz w techniczną część podcastu. Jeżeli słuchasz, nie oglądając — dam z siebie wszystko, żeby opisać to obrazowo.
Drzewo decyzyjne GSP to nie jest algorytm w sensie informatycznym. Nie jest to maszynka, do której wrzucasz klienta, a wypada gotowy plan treningowy. Drzewo decyzyjne to mapa hierarchii. Kolejność pytań, które zadajesz sobie jako trener, terapeuta, instruktor — żeby nie zacząć budować domu od komina.
I to jest pierwsza rzecz, którą muszę ci wytłumaczyć, zanim pójdziemy dalej. Drzewo odpowiada na pytanie — co z tym zrobić. Ale żeby w ogóle dotrzeć do drzewa, trzeba zebrać dane. Testowanie, oglądanie, palpacja, obserwacja chodu. To jest wcześniejszy etap, o nim mówimy w innych materiałach. Drzewo zakłada, że masz już obserwację. Teraz pytanie brzmi: jak z obserwacji wyciągnąć decyzję.
Trzy piętra drzewa
Drzewo ma trzy piętra. Na górze jest pre-screen systemowy. Pośrodku fundamenty biomechaniki. Na dole integracja treningowa — czyli siła, wydolność, interwały, sport specyficzny.
I tu uwaga. Niektórzy odbierają jako prowokację: w GSP planowanie treningu jest na samym końcu. Nie na początku. Na końcu. W większości siłowni w Polsce zaczyna się od planu treningowego. U nas kończy się planem treningowym. Cała reszta to decydowanie, czy ten człowiek w ogóle ma prawo dostać plan treningowy w klasycznym sensie — czy musi najpierw zająć się czymś innym w swoim ciele.
Dlaczego tak. Trening obciążający system, który nie przeszedł przez pre-screen i fundamenty, nie buduje adaptacji fizjologicznej. Utrwala kompensację. Można się zmęczyć. Można się spocić. Można nawet zobaczyć wzrost parametrów w krótkim okresie. Ale długofalowo ciało zapłaci rachunek. W kontuzjach. W bólu. W plateau, z którego nie da się wyjść bez cofnięcia do fundamentów.
Drzewo zawiera jedną zasadę, która się potem będzie przewijała przez całą sekcję. Gałąź "tak" prowadzi w dół, głębiej w system. Gałąź "nie" prowadzi w bok — do protokołu, który ma rozwiązać konkretny problem, zanim wrócimy do głównej ścieżki. Ta logika jest kluczowa: w GSP nigdy nie idziemy dalej, jeśli coś wcześniej nie jest na swoim miejscu. Można to streścić jednym zdaniem — trenujemy to, co już działa, a naprawiamy to, co jeszcze nie działa.
Piętro pierwsze — pre-screen
Pre-screen to filtr bezpieczeństwa. Zanim zaczniemy cokolwiek planować, musimy odpowiedzieć sobie na dwa pytania.
Pierwsze pytanie brzmi: czy klient używa stabilizacji trickowej. Stabilizacja trickowa to strategia, w której ciało utrzymuje zadanie ruchowe nie dzięki właściwej pracy mięśni stabilizujących, tylko dzięki oszukiwaniu. Zamykaniu stawów w pozycjach blokujących, napinaniu globalnych łańcuchów „na ślepo”, wstrzymywaniu oddechu, wpieraniu się w struktury, które nie powinny tego dźwigać. I najważniejsze — to jest stabilizacja, w której ciało traci naprzemienność. Zamiast płynnego przechodzenia napięcia i siły z jednej strony na drugą, pojawia się sztywność, jednoczesne „spięcie wszystkiego”, brak rotacji i brak możliwości oddania energii dalej w układzie. Z zewnątrz często wygląda to na „mocne”, „stabilne”, czasem wręcz „atletyczne”. W środku to jest system, który się broni, a nie pracuje. I to jest punkt wyjścia, bo dopóki ciało jedzie na stabilizacji trickowej, każde kolejne ćwiczenie, nawet najlepsze, będzie tylko dokładało napięcia do złego wzorca, zamiast go zmieniać.
Klient może wykonać zadanie. Może zrobić planka. Może zrobić przysiad. Może nawet zrobić podciągnięcie. Ale robi to płacąc cenę, której nie widać gołym okiem. I jeśli zaczniemy mu ładować obciążenie na tę strategię — tylko utwierdzimy ją w ciele. Jeżeli odpowiedź na pytanie o stabilizację trickową brzmi — tak, jest — cofamy się. Resetujemy zadanie, regresujemy ruch do prostszej wersji, zmieniamy pozycję wyjściową — i dopiero wtedy wracamy do pytania. Nie idziemy dalej, dopóki ta sama próba nie zostanie wykonana bez tricka.
I tu zwracam uwagę na moment, w którym najłatwiej popełnić błąd — pokusa, żeby uznać "prawie dobrze" za "dobrze", jest ogromna. Drzewo nie przewiduje tej opcji. "Prawie dobrze" w drzewie oznacza "nie". I ten absolutyzm jest celowy. Bo każde "prawie dobrze", które uznasz za "dobrze", mści się później na trzech, czterech, pięciu następnych węzłach. Budujesz pałac na fundamencie, który już w pierwszym miejscu był krzywy.
Drugie pytanie brzmi: czy klient funkcjonuje w globalnym przeproście. Czy jego pozycją wyjściową jest ustawienie, w którym żebra uciekają do przodu, miednica wpada w przodopochylenie, a kolana blokują się w hiperekstensji. I to trzeba jasno powiedzieć — to nie jest drobna wada postawy. To jest globalna strategia organizacji ciała, na której zbudowane będzie wszystko, co robimy później.
Ale jeszcze ważniejsze jest zrozumienie, skąd ten przeprost się bierze. To nie jest „błąd”, który ktoś sobie wybrał. To jest ostatnia deska ratunku systemu, który nie ma naprzemienności. Kiedy ciało nie potrafi przejść przez ruch w sposób rotacyjny i naprzemienny, kiedy miednica nie ma dostępu do tyłopochylenia, nie potrafi ustawić się w nutacji i kontrnutacji, kiedy tułów nie jest w stanie kontrrotować — system szuka stabilności gdziekolwiek. I znajduje ją w przeproście. Blokuje kolana. Wypycha żebra. Ustawia się w napięciu globalnym, które „trzyma wszystko naraz”. Z zewnątrz to może wyglądać jak „dobra postawa”. W środku to jest brak ruchu zamaskowany napięciem.
Dlatego nie możesz podejść do tego na zasadzie: „zabierzmy przeprost”. Bo w naturze nie zabierasz czegoś, nie dając nic w zamian. Jeśli przeprost jest jedyną strategią stabilizacji, jaką ma ciało — to jego zabranie bez odbudowy alternatywy spowoduje tylko chaos.
Dlatego ta gałąź drzewa nie jest tylko „protokołem antyprzeprostnym”. To jest proces odbudowy możliwości, których ciało nie ma. Pracy na osi żebra–miednica–kolana, ale nie po to, żeby „ustawić sylwetkę”, tylko żeby przywrócić możliwość ruchu w cylindrze tułowia. Żeby pojawiła się relacja między żebrami a miednicą, która pozwala oddychać, rotować i przenosić siłę. Żeby miednica odzyskała dostęp do obu kierunków pracy. Żeby kończyny dolne przestały być zablokowane i mogły wejść w ruch, a nie tylko w podporę. Dopiero kiedy to się pojawia, przeprost przestaje być potrzebny. I dopiero wtedy wracamy do głównej ścieżki.
Pre-screen nie kończy się w momencie, kiedy coś zauważysz. Kończy się dopiero wtedy, kiedy człowiek potrafi utrzymać pozycję wyjściową bez stabilizacji trickowej i bez globalnego przeprostu. Dopiero wtedy ma sens rozmowa o biomechanice poszczególnych segmentów.
Piętro drugie — fundamenty biomechaniki
Fundamenty w GSP są uporządkowane od dołu do góry. Dlaczego od dołu. Bo tak organizuje się ciało w polu grawitacyjnym. Stopa jest naszym interfejsem z podłożem. Miednica jest centrum przenoszenia obciążeń. Taśmy boczne są filtrem bocznej stabilizacji. A tułów i łopatka są szczytem, na którym rozpięte są kończyny górne.
Każde z pytań tego piętra musi uzyskać odpowiedź "tak", zanim przejdziemy do kolejnego. Jeśli którekolwiek wypadnie na "nie", wchodzimy w boczny protokół — rozwiązujemy ten konkretny problem, po czym wracamy do dokładnie tego samego węzła, z którego wyszliśmy.
Pytanie trzecie: stopa ustawiona. Neutralne ustawienie stopy. Guz piętowy, głowa pierwszej kości śródstopia i głowa piątej kości śródstopia — czy tworzą funkcjonalny trójkąt podporu. Czy łuk podłużny pracuje. Czy stopa nie jest zawalona do pronacji, ani zablokowana w supinacji. Jeżeli nie — diagnostyka stopy, wkładka, kliny, ćwiczenia aktywizujące mięśnie wewnętrzne stopy, odbudowa łuku. To jest praca, której się nie przyspieszy i której nie wolno pominąć. Stopa ustawiona źle sprawi, że każdy kolejny węzeł drzewa zadziała na fałszywych danych. To jest punkt, w którym najwięcej rozsypuje się sesji — bo trener zakłada, że stopa jest OK, skoro klient chodzi. Chodzić można na każdej stopie. To nie znaczy, że chodzenie jest zdrowe.
Pytanie czwarte: czy ASIS i PSIS są wyrównane. Palpujemy miednicę. Kolce biodrowe przednie górne i tylne górne muszą być symetryczne w trzech płaszczyznach — bez rotacji, bez bocznego zgięcia, bez skręcenia jednej strony względem drugiej. Jeżeli są niesymetryczne, wchodzimy w protokoły pracy z biodrem i ustawieniem miednicy: mięsień biodrowo-lędźwiowy, pośladki, przywodziciele, łańcuch tylny — w zależności od tego, co pokaże palpacja i testy ruchomości.
Ale znowu — kluczowe jest zrozumienie, że miednica bardzo rzadko „psuje się sama”. Ona reaguje. Może być zablokowana od stopy, od sposobu obciążania, od braku rotacji w chodzie. Może być efektem tego, co dzieje się niżej, a nie tylko lokalnego problemu w biodrze. Samo ustawienie i zablokowanie stawu krzyżowo-biodrowego to temat, któremu poświęciliśmy ogromną ilość pracy — dziesiątki case’ów, analiz i rozbić na czynniki pierwsze. I to wszystko jest dostępne za darmo na naszym blogu, bo to jest jeden z fundamentów rozumienia tego, jak ciało działa jako system. Miednica jest stawem centralnym ciała. Jeżeli jest skręcona — wszystko powyżej i poniżej pracuje w kompensacji. I to nie jest teoria. To jest coś, co widzimy codziennie w praktyce.
A jak wygląda kompensacja, która idzie z niesymetrycznej miednicy — zawsze możesz zajrzeć na naszego bloga.
Pytanie piąte: taśma boczna symetryczna. Sprawdzamy taśmę boczną jako całość funkcjonalną. Pasmo biodrowo-piszczelowe, pośladek średni, skośne brzucha, czworoboczny lędźwi, zębaty przedni. Niesymetria taśmy bocznej objawia się przeniesieniem ciężaru, kolapsem miednicy w fazie podporu jednonożnego, bocznym przechyłem tułowia podczas chodu i biegu. Jeżeli nie — protokół taśmy bocznej, z naciskiem na aktywację pośladka mniejszego i odblokowanie zablokowanych ogniw.
Pytanie szóste: kolejność aktywacji mięśni. To jest pytanie o sekwencję, nie o siłę. Mięśnie mogą być silne, ale uruchamiać się w złej kolejności. Pośladek wielki włącza się po prostowniku grzbietu zamiast przed nim. Dolne stabilizatory łopatki odpalają się po górnym czworobocznym. Przepona pracuje po mięśniach pomocniczych oddechowych. Kolejność decyduje o tym, kto w ruchu jest dyrygentem, a kto sekcją. Jeżeli kolejność jest zła — torowanie ruchu, regresja wzorca, celowana aktywacja. To jest praca wolna, wymagająca uwagi, często nudna dla klienta, który jest przyzwyczajony do treningu mocy. Ale bez niej cały system gra jak rozstrojona orkiestra.
Pytanie siódme: tułów i łopatka w osi. To jest ostatni węzeł fundamentów. Pytamy, czy żebra są ustawione nad miednicą, czy łopatki mają realne podparcie na klatce piersiowej i czy głowa siedzi nad barkami. Jeżeli nie — wchodzimy w pracę nad core, klatką piersiową i łopatką. Najczęściej dokładnie w tej kolejności, bo łopatka bez podparcia w sprawnym tułowiu nigdy nie ustawi się trwale. Możesz ją „ustawić” lokalnie, możesz ją aktywować, ale jeśli cylinder tułowia nie działa, to ona nie ma na czym pracować.
I tutaj rozbijamy to jeszcze szerzej, według naszej nomenklatury, na dolne i górne „U”. Dolne „U” to relacja żebra–miednica–kończyny dolne, czyli fundament, na którym w ogóle budujesz możliwość przenoszenia siły i kontroli środka ciężkości. Górne „U” to klatka piersiowa–łopatka–głowa, czyli sposób, w jaki ta siła jest przekazywana dalej i organizowana w obręczy barkowej. Jeżeli dolne „U” nie działa, górne zaczyna kompensować. Jeżeli górne „U” nie ma podparcia, zaczyna się „odklejać” od tułowia i znowu wchodzimy w strategie zastępcze. To nie są dwa osobne tematy. To jest jeden system, który musi być spójny. I dokładnie nad tym pracujemy — nie nad ustawieniem pojedynczego elementu, tylko nad przywróceniem relacji między nimi. Ten podział rozwijamy bardzo szeroko na Content Premium i mentoringach, bo dopiero jego zrozumienie pozwala zobaczyć, dlaczego lokalna praca z łopatką tak często nie daje trwałego efektu.
Ten węzeł zamyka fundamenty. Po nim system ciała jest gotowy, żeby pracować jako całość — a nie jako zbiór słabo skomunikowanych segmentów.
Piętro trzecie — integracja treningowa
Dopiero tutaj pojawiają się kategorie, które w większości siłowni są punktem wyjścia: siła, wydolność, interwały, sport specyficzny. W GSP to nie jest początek. To jest etap. Bo naszym realnym punktem wyjścia jest coś innego — zdrowie, człowiek, sport. W tej kolejności.
Najpierw zdrowie, czyli system, który działa bez bólu i bez ciągłego „gaszenia pożarów”. Potem człowiek, czyli sposób, w jaki ten system funkcjonuje w ruchu, w codzienności, w kontroli środka ciężkości i naprzemienności. Dopiero na końcu sport, czyli dokładanie obciążenia, intensywności i specyfiki. I to nie jest kosmetyka logiki. To jest deklaracja wartości.
Bo GSP utrzymuje jedną, bardzo niewygodną dla wielu rzecz: trening obciążający system, który nie przeszedł przez pre-screen i fundamenty, nie buduje adaptacji. On utrwala kompensację. Powiela ją, wzmacnia i cementuje w układzie nerwowym jako „domyślny sposób działania”. Możesz wtedy być silniejszy. Możesz być wydolniejszy. Ale dalej poruszasz się na błędzie.
Retest — serce drzewa
Drzewo ma jedną cechę, która nie wynika z samej grafiki, ale bez której nie działa. Każde "nie" i każdy boczny protokół kończy się retestem. Wracasz do pytania, z którego wyszedłeś w bok, i zadajesz je raz jeszcze. Jeśli tym razem pada "tak" — idziesz dalej. Jeśli znów pada "nie" — pracujesz dalej w bocznej pętli.
Retest jest sercem metody. Zamienia liniową listę kontrolną w żywe narzędzie diagnostyczne, które uczy cię o kliencie z każdą kolejną iteracją. Kiedy po trzeciej próbie ASIS i PSIS wciąż nie są wyrównane — drzewo nie mówi ci, że coś jest nie tak z drzewem. Mówi ci, że coś jest nie tak z twoją hipotezą. Być może problem miednicy nie leży w miednicy. Być może leży poniżej, w stopie, którą uznałeś za ustawioną zbyt pochopnie.
Retest to moment, w którym metoda zaprasza cię do pokory. I właśnie dlatego trenerów GSP poznaje się po jednej rzeczy: po tym, że się cofają. Nie wstydzą się wrócić do poprzedniego węzła. Nie boją się przyznać, że to, co przed chwilą uznali za "tak", okazało się "prawie tak" — czyli "nie".
Najczęstszy błąd w tej metodzie to nie pomylenie węzła. Najczęstszy błąd to zaufanie pamięci zamiast retestowi. "Tydzień temu to było OK, pewnie dzisiaj też jest" — tego zdania w GSP nie istnieje. Bo ciało klienta zmienia się w czasie, w odpowiedzi na pracę, na życie, na stres, na sezon, na kontuzję. To, co w styczniu było węzłem na "tak", w maju może być węzłem na "nie". I na odwrót. Drzewo nie pamięta za ciebie. Ono tylko pyta, a ty odpowiadasz — dziś, w tej sesji, z tym klientem, który właśnie stoi przed tobą. Wiecznie żywe hasło “testuj - nie zgaduj”.
Cztery zasady drzewa
Jeżeli tylko jedno miałbyś zapamiętać z tego odcinka na temat drzewa — to zapamiętaj cztery zasady.
Pierwsza. Nigdy nie schodź w dół, póki węzeł powyżej nie jest na "tak".
Druga. Każda gałąź w bok kończy się retestem, nie decyzją o kontynuacji.
Trzecia. Pre-screen wyprzedza biomechanikę. Biomechanika wyprzedza trening. A nie odwrotnie.
Czwarta. Drzewo nie zastępuje myślenia. Tylko porządkuje jego kolejność.
Sekcja 7 — Wzorzec kompensacyjny na konkretnym przykładzie
Chcę teraz pokazać ci, jak to wszystko wygląda na jednym, bardzo konkretnym przykładzie. Nie teoretycznym. Realnym. Takim, jaki widzimy u klientów.
Wyobraź sobie biegacza. Amator, biega od kilku lat, ostatnio nieco więcej kilometrów — trenuje do półmaratonu. Zaczyna go coś pobolewać. Najpierw prawy pośladek. Potem prawe lędźwie. Myśli — coś mi się pewnie przeciążyło. Idzie do fizjoterapeuty. Dostaje rolowanie pośladka, rozluźnianie lędźwi, zestaw ćwiczeń wzmacniających prawą stronę. Ulga jest. Na tydzień. Potem wraca.
I tu jest pytanie. Dlaczego wraca.
Dwie warstwy kompensacji
Jeżeli popatrzymy na tego biegacza nie lokalnie, tylko globalnie — zobaczymy coś, czego wcześniej nie było widać. Zobaczymy dwie warstwy kompensacji, które nałożyły się na siebie.
Warstwa pierwsza, ta starsza. Ten klient ma lewy ASIS wyżej. Miednica jest lekko zrotowana w lewo. Nosi tę asymetrię od dawna, być może od lat. W spoczynku jest prawie niewidoczna. W chodzie jest minimalna. Ale w biegu — a bieg to jest jednonożny skok naprzemienny, powtarzany kilkaset razy na minutę — ta asymetria się rozlewa. Prawe biodro jest obniżone we wszystkich fazach. Lewy bark kompensacyjnie podnosi się, żeby utrzymać równowagę. Krok prawy jest krótszy, bo prawe biodro opada. Przeciążony zostaje lewy pasmo biodrowo-piszczelowe i prawy mięsień naprężacz powięzi szerokiej.
I teraz warstwa druga, dodatkowa. Jakiś czas temu ten klient zrobił sobie coś w brzuchu. Lekkie naderwanie po lewej stronie, którego nawet nie zdiagnozował — po prostu poczuł, że dziwnie ciągnie przy skręcie. Przeszło. Ale nie przeszło do końca. Układ nerwowy uznał, że lepiej tego miejsca nie używać. I przestał tam rotować.
Co się stało w konsekwencji. W fazie lotu pojawia się globalny przeprost — lędźwie uciekają do przodu, bo cylinder tułowia stracił zamknięcie z jednej strony. Zanika rotacja tułowia w lewo, bo brzuch blokuje. Skraca się zamach prawego ramienia, bo nie ma kontrrotacji. Naprzemienność ramię–noga — ten święty graal biegu efektywnego — zostaje zaburzona.
Szczyt kompensacji
I teraz uwaga, bo to jest najważniejszy moment. Kiedy kompensacja jest największa. W fazie trzeciej i czwartej — czyli lądowanie prawą i podparcie prawą. To jest szczyt przeciążenia prawych lędźwi i prawego pośladka.
I co dostaje nasz biegacz u fizjoterapeuty. Rolowanie prawego pośladka. Rozluźnianie prawych lędźwi. Ćwiczenia wzmacniające prawą stronę.
Czyli — pracę dokładnie na mięśniach, które i tak są najbardziej przeciążone. Dokładnie na końcówce łańcucha kompensacji. A źródło — lewy ASIS wyżej, naderwana lewa strona brzucha — nikt nie dotyka. Bo nikt o to nie pyta. Bo tam nic nie boli.
I dlatego klient wraca.
Jak to rozwiązałby GSP
Gdyby ten klient trafił do trenera GSP, rozmowa byłaby zupełnie inna. Trener nie zaczyna od miejsca, które boli. Zaczyna od drzewa. Stopa? Sprawdzamy. Miednica, ASIS, PSIS? Sprawdzamy — i tu zapala się pierwsza lampka. Różnica między lewym a prawym ASIS-em. Taśma boczna? Sprawdzamy — i widać, że lewa pracuje inaczej niż prawa. Kolejność aktywacji? Tułów i łopatka? Dopiero na końcu. I dopiero na końcu pytanie — jakie ćwiczenia, jaki trening.
Praca w tym przypadku nie zaczyna się od prawego pośladka. Zaczyna się od wyrównania miednicy i odzyskania rotacji tułowia w lewo. Dopiero kiedy to wraca, wszystkie te lokalne przeciążenia po prawej zaczynają się rozładowywać same. Bo nie są źródłem. Są skutkiem.
To jest esencja GSP na jednym konkretnym przykładzie. To jest też powód, dla którego mówimy klientom: efekt będzie, ale nie jutro. Bo najpierw musimy wejść po drabinie w dół, dotrzeć do źródła, zdjąć to źródło — i dopiero potem cały system odpowie.
Dokładnie taki mechanizm opisujemy u nas na blogu w tekstach o zablokowanym stawie krzyżowo-biodrowym, o ASIS, PSIS. Jeżeli chcesz zobaczyć, jak to się odkrywa krok po kroku — zajrzyj tam. Jeżeli chcesz zobaczyć, jak to wygląda w ruchu — popatrz na nasz Instagram albo kanał YouTube. Mamy tam nagrania, na których pokazujemy, jak się testuje, jak się interpretuje, jak się prowadzi pracę. To jest edukacja, która jest otwarta. Bezpłatna. Każdy ma do niej dostęp. Wiadomo, że content premium wraz z mentoringami dają dostęp do materiałów RAW, których nie tniemy i pokazujemy pracę od A do Z. Jednak z wersji bezpłatnej można już dużo wynieść.
Sekcja 8 — Tabela trenera GSP
Teraz narzędzie, które dla wielu osób jest kontrowersyjne — a my uważamy, że jest konieczne. Tabela trenera GSP.
Tabela powstała z prostej potrzeby. Przez lata widzieliśmy, że trenerzy mają problem z czymś bardzo podstawowym — z określeniem, na jakim poziomie jest ich klient. I to nie jest ich wina. Bo w branży panuje słownictwo, które nic nie mówi. "Średniozaawansowany". Co to znaczy. Jeden trener uważa, że średniozaawansowany to ktoś, kto podnosi dwa razy masę ciała w martwym. Drugi, że ktoś, kto trenuje regularnie od roku. Trzeci, że ktoś, kto już umie robić przysiad. I wszyscy trzej mają rację we własnym kontekście — ale nikt z nich nie rozmawia ze sobą wspólnym językiem.
Cztery poziomy
Tabela porządkuje to w cztery poziomy. Od lewej: "Grażyny i Janusze" — czyli ludzie, którzy dopiero wchodzą w świat świadomego ruchu, bez sportowej historii, z bagażem dysbalansów lokalnych i globalnych. Potem zawodnik początkujący, zawodnik średniozaawansowany i zawodnik zaawansowany. Dla każdego z tych poziomów mamy parametry.
Nie jest tak, że "Grażyna" ma mieć ten sam poziom siły, co zawodnik zaawansowany. I nie jest tak, że początkujący i zaawansowany mają się uczyć tych samych rzeczy w tej samej kolejności. Szkolenie zawodnika zaawansowanego w przysiadzie na dwa razy masę ciała wygląda inaczej niż szkolenie Grażyny, która chce tylko wstać z krzesła bez bólu kolana. I to nie jest degradacja Grażyny — to jest szacunek dla tego, skąd dany człowiek wychodzi.
Co tabela mierzy
Tabela patrzy na kilka obszarów równocześnie. Siłę — minimum i maximum, wyrażoną w krotnościach masy ciała. Zawodnik zaawansowany w GSP to ktoś, kto potrafi zrobić przysiad na dwa razy masę ciała, wyciskanie na półtora, martwy ciąg na dwa i pół. Ale sama siła nie wystarcza. Patrzymy też na prędkość — bez ciężaru, z pięćdziesięcioma procentami masy ciała, z siedemdziesięcioma pięcioma, ze stu. Patrzymy na regenerację — tętno spoczynkowe, heart rate variability. Patrzymy na akcelerację i na sprint — jakie ma osiągi na dystansie dziewięciu metrów, jakie na trzydziestu sześciu. Patrzymy na reactive strength index. Na pułap tlenowy i na próg wattów dla rowera lub air bike.
Po co tyle parametrów. Po to, żeby mieć pełny obraz. Bo ktoś może być mocny w siłowni, ale rozpadać się w sprincie. Ktoś może mieć świetny pułap, ale tragiczną akcelerację. I tabela ci pokazuje, że nie wystarczy zmierzyć jednej rzeczy — żeby zrobić sensowną decyzję, trzeba widzieć komplet.
Po co to trenerowi
Dlaczego tabela jest ważna w codziennej pracy. Z dwóch powodów.
Pierwszy — uczciwość. Jeżeli twój klient pasuje do kolumny pierwszej, nie rób mu programu dla zawodnika zaawansowanego. Nawet jeżeli on bardzo chce. Nawet jeżeli kupił od ciebie ten program. To jest moment, w którym trener ma powiedzieć: wiem, że chcesz trenować jak zawodnik, ale z miejsca, w którym jesteś, taki program cię złamie, zanim zrobi cię silniejszym. I to też jest element procesu — szanowanie startu.
Drugi — wspólny język. Kiedy ja mówię "zawodnik średniozaawansowany", inny trener GSP wie dokładnie, co mam na myśli. Nie zgaduje. Nie szuka w swojej definicji. Ma tę samą tabelę i wie, że mówimy o kimś, kto w siłowni ma określone parametry, a w testach motorycznych określone normy.
I to jest ta sama logika, która dotyczy całego GSP. Chcemy dobrej komunikacji. Nie chcemy, żeby każdy miał własną interpretację tego, co znaczy "dobrze". Dobrze to jest coś, co można zmierzyć. Nie zawsze dokładnie — bo ciało to nie jest maszyna — ale wystarczająco, żeby trener wiedział, co robi i dlaczego.
Sekcja 9 — Mapa edukacji GSP
Dobrze, to teraz chciałbym opowiedzieć, jak wygląda wejście do GSP — jeżeli jesteś trenerem, fizjoterapeutą, instruktorem, i myślisz o tym, żeby zacząć z nami pracować.
Mapa edukacji GSP to nie jest katalog kursów. To jest mapa systemu. I to rozróżnienie jest ważne, bo większość szkoleń w branży to właśnie katalog — wybierasz kurs A albo kurs B, kończysz, dostajesz certyfikat, idziesz dalej.
Cztery etapy podróży
U nas jest inaczej. Mapa edukacji ma cztery etapy, które określamy czterema czasownikami: zobaczyć, zrozumieć, zastosować, pogłębić.
Etap pierwszy — zobaczyć. To są Testy FTM. Prowadzi je Waldemar Mikosz. Testy FTM to pierwszy kontakt z układem. Nauka testowania i interpretacji napięcia. To jest wejście, w którym jeszcze nie budujesz nic swojego — tylko uczysz się czytać ciało. Rozpoznawać, co widzisz. Ustawiać rękę tak, żeby palpacja mówiła prawdę, a nie to, co chciałbyś usłyszeć. I tu mała uwaga: większość trenerów, którzy u nas startują, myśli, że umie palpować i robić dane testy bez interpretacji jak człowiek wykonuje ruch. To esencja koncepcji GSP.
Etap drugi — zrozumieć. To jest Trener GSP. Główne wejście do koncepcji i jednocześnie wejście do naszej społeczności. Tu nie chodzi tylko o kurs, tylko o zmianę sposobu patrzenia. Stopa, miednica, taśmy, tułów, bark. Chód, bieg, myślenie o ruchu. Podstawy drzewa decyzyjnego, o którym mówiłem wcześniej. Uczysz się podstawowych protokołów, ale jeszcze ważniejsze — zaczynasz rozumieć, kiedy i dlaczego ich używać.
To jest moment, w którym zaczynasz analizować klienta jako system, a nie zbiór objawów. I to nie kończy się na sali szkoleniowej. To jest początek pracy. Wracasz do swojego miasta, do swoich klientów i zaczynasz konfrontować tę wiedzę z rzeczywistością. Case po case’ie. Błąd po błędzie. Decyzja po decyzji.
I tu wchodzi drugi element, który jest kluczowy — społeczność. Bo Trener GSP to nie jest zamknięty produkt. To jest środowisko, w którym cały czas się rozwijasz. Wrzucasz przypadki, oglądasz innych, konfrontujesz swoje dotychczasowe przekonania, zderzasz teorię z praktyką. Uczysz się nie tylko od nas, ale od całego systemu ludzi, którzy pracują w ten sam sposób.
I to jest moment, w którym dużo się rozstrzyga. Nie dlatego, że ktoś „nie daje rady”. Tylko dlatego, że to podejście wymaga cierpliwości, dokładności i gotowości do podważania tego, co wcześniej wydawało się oczywiste. Część osób po tym etapie mówi — to nie dla mnie. Za wolno, za szczegółowo, chcę prostszych odpowiedzi. I to jest w porządku. Lepiej rozstać się tutaj, niż próbować dalej pracować w czymś, co nie jest spójne z tym, jak ktoś chce patrzeć na człowieka.
Bo GSP to nie jest kolejny kurs do odhaczenia.
To jest sposób pracy, który zaczyna się dopiero po szkoleniu.
Etap trzeci — zastosować. I tu jest coś, co chciałbym, żebyś dobrze zrozumiał. Nie idziesz dalej liniowo. Idziesz równolegle. Bo ciało nie jest liniowe. Są trzy moduły, które rozwijasz w różnym tempie, w zależności od tego, z kim pracujesz.
Dno Miednicy — prowadzi Agata Wojtczak. Kompleksowy trening dna miednicy, integracja z oddechem i układem stabilizacji. To nie jest temat tylko dla kobiet. To jest temat każdego trenera, który pracuje z oddechem, ciśnieniem śródbrzusznym, stabilizacją. Mam tu klientów-mężczyzn, po operacjach, z problemami prostaty, sportowców podnoszących duże ciężary — dla każdego z nich zrozumienie dna miednicy okazało się kluczowe dla dalszej pracy.
System Ruchu — prowadzi Marcin Malesa. Rotacja, płaszczyzny, przejścia. W tym module ruch przestaje być liniowy. Zaczynasz rozumieć, że człowiek nie porusza się „przód–tył”, tylko w przestrzeni — w trzech płaszczyznach jednocześnie, z ciągłym przechodzeniem napięcia, rotacji i środka ciężkości. I to nie jest teoria. To zmienia sposób patrzenia na wszystko. Bo nagle widzisz, że każdy ruch jest przedłużeniem chodu. Rozkładasz chód na fazy — kontakt, przejście przez nogę podporową, wybicie, fazę przeniesienia — i zaczynasz widzieć, co dzieje się w każdej z nich. Gdzie pojawia się rotacja, gdzie powinna być kontrola, gdzie system traci naprzemienność i zaczyna kompensować. I wtedy robisz coś, czego wcześniej nie robiłeś. Łączysz to z tym, co już znasz. Z testami FTM. Z ustawieniem miednicy. Z tym, co zobaczyłeś na Trenerze GSP. Zaczynasz lokalizować problem nie po objawie, tylko po fazie ruchu. Nie po tym, że „boli biodro”, tylko po tym, że system nie przechodzi przez konkretny moment chodu tak, jak powinien. I dopiero do tego momentu dobierasz ćwiczenia. Ćwiczenia przestają być „na coś”. Zaczynają być odpowiedzią na konkretny brak w ruchu. I wtedy ruch zaczyna się składać. Bo nie pracujesz już na izolowanym wzorcu, tylko na systemie, który działa w przestrzeni.
System Wydolności — prowadzi Marcin Mróz. Pomiar, interpretacja, reakcja. VT1, MLSS jako informacja o stanie układu, a nie jako wynik sam w sobie. To jest moduł, w którym wchodzisz w dane i uczysz się, że liczby bez kontekstu nic nie znaczą. Sam fakt, że zmierzyłeś próg tlenowy czy określiłeś strefy, nie rozwiązuje żadnego problemu — wartość pojawia się dopiero wtedy, kiedy wiesz, co z tym zrobić w planie treningowym. Dopiero wykonanie pełnego zestawu testów daje realne profilowanie zawodnika. Zaczynasz widzieć, jak działa jego układ, gdzie są ograniczenia, jak reaguje na obciążenie. I wtedy możesz ułożyć precyzyjny plan — nie „na oko”, tylko oparty na danych, które masz. Co ważne, większość tych narzędzi jest dostępna dla każdego trenera. To nie jest wiedza zarezerwowana dla laboratoriów. Oczywiście możesz to rozszerzyć. Możesz wejść głębiej, zrobić testy na masce VO₂max u Marcina Mroza, zobaczyć jeszcze więcej, jeszcze dokładniej. Ale fundament pozostaje ten sam — pomiar to dopiero początek. Kluczowe jest to, jak go rozumiesz i jak przekładasz na działanie.
Etap czwarty — pogłębić. Tu są dwa elementy. System płaszczyzn — który jest zamknięty, wchodzi się do niego dopiero po ukończeniu Trenera GSP i po minimum roku praktyki. To jest praca z fizjoterapią, rozbijanie punktów płaszczyznami, sterowanie układem w ruchu. Warunek roku praktyki nie jest kapryśny. Bez niego nie masz z czym wejść do tego modułu — bo nie masz jeszcze klientów, na których mógłbyś testować to, czego się uczysz.
Drugi element — to mentoring i Content Premium. To jest ciągła część systemu. Spotykamy się co tydzień, analizujemy przypadki, rozwijamy decyzje treningowe. To jest to, co sprawia, że system żyje. I to jest też miejsce, w którym dostajesz dostęp do tych trzydziestu procent przypadków, których nie rozwiązuje standardowy protokół wstępu.
Dlaczego wchodzisz, a nie kupujesz
W GSP się wchodzi, nie kupuje. Materiały — sama wiedza — to jest fragment. Materiałów mamy teraz ponad sto godzin. Przestaliśmy liczyć. Ale to nie jest najważniejsze. Najważniejsze jest to, że system cały czas się rozwija. Co tydzień dokładamy nowe przypadki. Nowe obserwacje. Nowe wnioski. I jako członek systemu dostajesz do nich dostęp.
Powiem ci coś, co prawdopodobnie podważa sposób, w jaki większość ludzi patrzy na szkolenia. W GSP około siedemdziesiąt procent przypadków rozwiązujesz tymi samymi protokołami wstępu. To są stopa, ASIS, PSIS, taśma boczna. Te cztery rzeczy, dobrze zrobione, dają ci siedem na dziesięć klientów w podstawowej formie. Reszta — te trzydzieści procent — wymaga dostosowania. I tym zajmujemy się na mentoringach i w Content Premium.
Czyli — nie musisz być mistrzem w dniu pierwszym. Musisz mieć poukładane fundamenty. A potem rośniesz na tych fundamentach, razem z innymi trenerami, przez kolejne lata.
Sekcja 10 — 100+ trenerów i uczeń przewyższający mistrza
Mapa trenerów GSP >> TUTAJ <<
W tym momencie mamy w Polsce ponad stu trenerów, którzy pracują w koncepcji GSP. Ponad stu — rozsianych po całym kraju i działających w różnych specjalizacjach. To są osoby pracujące z seniorami, z dziećmi, z zawodowymi sportowcami, z kobietami po porodzie, z triathlonistami, z ludźmi po rekonstrukcjach. I to jest coś, z czego jestem naprawdę dumny. Nie dlatego, że to jest jakaś ogromna liczba — bo w kategoriach marketingowych są metody z tysiącami certyfikowanych osób. Dumny jestem z tego, że ci trenerzy realnie pracują w tej koncepcji. Mają klientów, mają wyniki, spotykają się, rozmawiają, dzielą się przypadkami i cały czas się rozwijają.
Mapa trenerów GSP jest na naszej stronie — GlobalSystemPatterns.pl. Możesz wejść, sprawdzić, kto pracuje w twoim mieście, w twoim województwie i umówić się na sesję. I to nie jest lista nazwisk. To są ludzie, którzy mówią tym samym językiem, który tutaj opisuję. Co więcej, jeżeli pracujesz z jednym z nich i zmieniasz miejsce zamieszkania, drugi trener jest w stanie przejąć ten proces, bo wszyscy korzystamy z tej samej mapy i tego samego sposobu myślenia. To jest coś, czego w rozproszonej branży praktycznie nie ma.
Dodatkowo, praktycznie każdy z nich pokazuje swoją pracę na Instagramie. Pokazuje proces, efekty, to jak uczy się składać te puzzle w całość. To nie jest zamknięty system — to jest ciągła edukacja, ciągła konfrontacja z rzeczywistością i ciągłe poprawianie tego, co robimy. I właśnie dlatego te efekty są widoczne.
Uczeń przewyższa mistrza
Teraz chciałbym powiedzieć coś, co może zabrzmieć dziwnie w ustach twórcy metody. My z Wojtkiem chcemy, żeby nasi trenerzy byli od nas lepsi.
Nie mówię tego z kokieterii. Mówię to, bo wierzę, że to jest sens tego, co robimy. Jeżeli twój trener, którego wykształciłeś, po pięciu latach nadal patrzy na ciebie jak na wyrocznię i kopiuje wszystko, co powiedziałeś — ty źle go wykształciłeś. Nie jako trenera, tylko jako człowieka myślącego.
Dobry system — system, który żyje — produkuje ludzi, którzy go rozwijają dalej. I niejednokrotnie idą tam, dokąd ty byś nie poszedł. Widzą to, czego ty nie widzisz. I my to widzimy w naszych trenerach. Niektórzy z nich w obszarach swoich specjalizacji znają rzeczy lepiej niż my. Lepiej rozumieją pracę z dnem miednicy u kobiet po porodzie niż ja kiedykolwiek będę ją rozumiał. Lepiej ogarniają biomechanikę rzutu u koszykarza. Lepiej widzą, co dzieje się w biodrze wioślarza. I dobrze. Bo to znaczy, że system działa.
Oddawanie konsultacji
Z tej samej filozofii wynika coś, co też jest dla wielu ludzi w branży szokujące — i tu znowu powiem coś niepopularnego. My oddajemy kontynuację pracy z człowiekiem w danym mieście po konsultacji trenerskiej, konsultacji pro u nas w Gorzowie Wielkopolskim.
Co to znaczy. Znaczy to tyle, że kiedy ktoś przychodzi do mnie albo do Wojtka w Gorzowie, a widzimy, że rozwiązanie jego problemu leży w rękach trenera, który jest w jego mieście i lepiej odpowie na jego potrzeby — kierujemy go tam. Nie zatrzymujemy u siebie. Nie mówimy "tylko u nas można to zrobić".
Bo tak traktowałby to system oparty na kulcie osoby. System oparty na koncepcji, która ma się rozwinąć — traktuje to inaczej. Ważniejsze jest, żeby klient dostał dobrą pomoc, niż żeby tę pomoc dostał akurat u nas. Jeżeli Marta z Wrocławia ma silny pośladek i potrzebuje regularnej pracy z mobilnością miednicy — nie będziemy jej co tydzień sprowadzać do Gorzowa. Oddamy ją trenerowi GSP we Wrocławiu i będziemy się z nim konsultować przy trudniejszych momentach.
I to jest też powód, dla którego sprzedajemy nasze know-how. Jawnie. Bez tajemniczych dodatków. To co wiemy — opisujemy. Co robimy na klientach — pokazujemy na Instagramie, na YouTubie, na blogu. Nie trzymamy tego dla siebie jako sekretu, który wyjawimy tylko tym, którzy zapłacą dostatecznie dużo.
Dlaczego to nie jest głupie
Ktoś może powiedzieć — Kamil, ale to jest biznesowa głupota. Jak oddajecie know-how za darmo, to z czego żyjecie. Z dwóch rzeczy. Po pierwsze, z tego, że sam know-how to nie jest pracodawca. To nie jest nawet kompletny trener. Ktoś może przeczytać wszystko, co napisaliśmy na blogu, obejrzeć każdy nasz film — i dalej nie umieć pracować z klientem, jeżeli nie przejdzie przez etapy mapy edukacji. Know-how w tekście to mapa. Trener to ktoś, kto umie nią chodzić. Mapa, którą nikt nie umie czytać, nie zastępuje przewodnika.
Po drugie — i to jest dla mnie ważniejsze — żyjemy w czasach, w których wystarczy mieć dobry telefon, żeby znaleźć niemal każdą informację. Walka o to, żeby ukryć informację, jest przegrana z góry. Jedyne, co ma sens — to budowanie relacji z ludźmi. Uczenie ich, jak myśleć. Przechodzenie z nimi przez lata. I jeżeli robisz to uczciwie — ludzie zostają.
Dlatego w GSP nie ma wyścigu. Nie ma ścigania się, kto szybciej ukradnie coś z angielskiego i przetłumaczy na polski. Nie ma strachu, że ktoś nas skopiuje. Bo tego, co my robimy naprawdę — nie da się skopiować przez przetłumaczenie. Nasze know-how nie siedzi w slajdach. A jutro będziemy patrzyli odrobinę inaczej, bo coś dodamy.
Sekcja 11 — Jak naprawdę szuka się wiedzy
Zanim zamknę, chcę powiedzieć jeszcze jedną rzecz. Bo to jest pytanie, które dostaję dosyć często, zwłaszcza od młodych trenerów: Kamil, gdzie ja mam się uczyć, na jakich kursach, w jakich książkach, których ludzi czytać.
I moja odpowiedź zwykle ich rozczarowuje.
Dobra wiedza nie leży tam, gdzie wszyscy szukają. Dobra wiedza leży tam, gdzie nikt się nie zatrzymuje, bo tam jest ciężko. Nudno. Wymaga lat. Wymaga przyznania się, że się nie wie. Wymaga konfrontacji z własnymi błędami.
Sam Ovens powiedział kiedyś coś, co bardzo dobrze opisuje to, co my czujemy. Że kiedy przyjrzysz się temu, co naprawdę robią najlepsi w jakiejkolwiek dziedzinie, znajdziesz tam ogromną głębię. Że to są ludzie, którzy posunęli się znacznie dalej niż inni z tej samej branży. Że łączy ich obsesja, która sprawia, że przesuwają swoją dziedzinę do przodu. Są pionierami. Wyznaczają nowe ścieżki. Ale to wymaga lat pracy, lat analizy, lat wyciągania wniosków.
I dodał coś, co mnie szczególnie uderzyło: tej pasji, tej obsesji, nie znajdziesz w odpowiedziach generowanych przez ChatGPT. Co więcej — narzędzia takie jak ChatGPT gwarantują, że powierzchownych miernot będzie coraz więcej. Ludzi, którzy są przekonani, że wiedzą i umieją, choć w rzeczywistości nie wiedzą i nie umieją.
Co to znaczy w praktyce
Dla ciebie, jako trenera, fizjoterapeuty, jako kogoś, kto chce być naprawdę dobry — to znaczy bardzo konkretną rzecz. Nie wystarczy obejrzeć dziesięciu rolek, przeczytać pięciu artykułów, zrobić jednego weekendowego kursu. Te rzeczy mogą być wstępem. Ale jeżeli na nich się zatrzymasz, będziesz powierzchowną miernotą — a nie kimś, kto naprawdę pomaga ludziom.
Trzeba siedzieć. Czytać do końca. Przerabiać. Sprawdzać na własnych klientach. Wracać do swoich notatek sprzed dwóch lat i widzieć, jak dziś rozumiesz to inaczej. Dyskutować z kimś, kto wie więcej, i wytrzymać moment, w którym powie ci, że twoja hipoteza jest słaba. To jest praca, która nie ma końca. I nie ma jej tam, gdzie jest najwięcej kliknięć.
My w GSP staramy się stworzyć przestrzeń, w której ta praca w ogóle jest możliwa. Mentoring co tydzień. Content Premium z surowymi materiałami. Mapa edukacji, która nie kończy się dyplomem. Otwarte dyskusje przy konkretnych przypadkach. To nie jest dla wszystkich. Ale dla tych, którzy chcą — jest miejscem, w którym można zostać tym, kim Sam Ovens nazywa pionierem. Kimś, kto naprawdę pcha swoją dziedzinę do przodu.
I jeśli to, co właśnie powiedziałem, brzmi dla ciebie jak dom — to znaczy, że jesteś w odpowiednim miejscu.
Sekcja 12 — Zamknięcie
Dochodzimy do końca. Chciałbym zebrać to, co powiedziałem, w kilku zdaniach — żebyś wychodząc z tego odcinka, miał ze sobą coś konkretnego.
GSP powstało z frustracji. Z wielu lat patrzenia na to, jak branża podaje uproszczenia zamiast rozwiązań. Na lokalne odpowiedzi dawane na systemowe problemy. I z potrzeby, żeby to zmienić — nie przez wymyślenie kolejnego akronimu, tylko przez uporządkowanie tego, co naprawdę widzieliśmy u klientów, na bieżni Zebris, w gabinecie, na treningu.
GSP to ewolucja, nie kopia. I to jest ważna deklaracja, bo rynek polski jest pełen kopii. Ktoś jeździ na szkolenie za granicę, wraca, tłumaczy slajdy, sprzedaje jako swoje. My nie mamy nic przeciwko uczeniu się z zagranicy — sami uczymy się do dziś. Ale nie udajemy, że importowanie to wymyślanie. GSP powstało w polskich gabinetach, na polskich klientach, z polskich błędów i polskich wniosków.
GSP mówi wprost: efektu na już nie ma. Jest proces. I proces ten ma kierunek, który — jeżeli jest dobrze obrany — prowadzi cię w stronę realnej, długofalowej zmiany. Ale droga czasem prowadzi przez ból. Tak jak w fizjoterapii pooperacyjnej. To nie znaczy, że ignorujemy ból. Znaczy, że ból nie jest kompasem.
Drzewo decyzyjne jest sercem systemu. Trzy piętra, pre-screen, fundamenty biomechaniki, integracja treningowa. Retest po każdym protokole. Nigdy nie idź w dół, póki pytanie powyżej nie jest rozstrzygnięte na "tak". To drzewo nie zastępuje myślenia — porządkuje jego kolejność.
Tabela trenera to wspólny język. Cztery poziomy klienta, parametry, po których poznajesz, gdzie naprawdę jest człowiek, którego masz przed sobą.
Mapa edukacji to system, nie katalog. Zobaczyć, zrozumieć, zastosować, pogłębić. Nie kupuje się w niej kursu. Wchodzi się.
I ponad stu trenerów w Polsce, którzy w tej koncepcji pracują. Oddajemy konsultacje, sprzedajemy know-how, chcemy, żeby uczeń przewyższał mistrza. Bo to znaczy, że system żyje.
I jeszcze jedno, najważniejsze. To, co napędza GSP, to nie dyscyplina. To frajda. Obsesja na punkcie tego, co dzieje się z człowiekiem, kiedy zaczyna się go widzieć w całości. To samo, co pchnęło Steve’a Jobsa, żeby walczyć o detale, których żaden zarząd by mu nie kazał poprawić. To samo, co pchnęło Sama Ovensa, żeby porzucić biznes wart trzydzieści milionów dolarów rocznie i zacząć od początku, bo poprzedni biznes nie pasował do jego osobowości. To samo, co pcha mnie i Wojtka do porannych rozmów, w których analizujemy jeden chód kolejny raz, jakby to był pierwszy chód, który widzimy.
Prosta prawda na koniec
Wielu ludzi myli dziś ostrożność intelektualną z rozmyciem myślenia. Wydaje im się, że im mniej konkretu, tym bardziej naukowo. Najczęściej jest odwrotnie. Kto naprawdę rozumie problem, potrafi mówić prosto. Kto naprawdę widzi mechanizm, umie go pokazać bez zasłaniania się słownikiem.
Nie dajemy ci kłamstwa. Nie dajemy ci hipokryzji z Instagrama, gdzie dziś stabilizujesz core, a jutro aktywujesz pośladek, a pojutrze się okazuje, że wszystko zaczyna się od oddechu. Dajemy ci prawdę popartą doświadczeniem. Prawdę, która nie jest skończona — bo będzie się rozwijać w kolejnych latach. Ale jest uczciwa dzisiaj.
Na końcu zawsze wygrywa rzeczywistość - prawda. Nie marketing. Nie moda. Nie autorytet. Nie pięknie brzmiąca teoria. Jeżeli coś działa tylko na slajdzie, a nie działa w człowieku — to nie działa. I trzeba mieć odwagę to powiedzieć. A jeśli coś konsekwentnie działa, porządkuje, tłumaczy i przenosi się na praktykę — trzeba to rozwijać, nawet jeśli jeszcze nie doczekało się wygodnej etykiety i zbiorowego przyklasku.
Tym właśnie jest dla mnie GSP. Nie buntem przeciw nauce. Nie ucieczką od wiedzy. Nie kultem intuicji. Tylko próbą dojścia do prawdziwego rozumienia człowieka w ruchu. Próbą budowania porządku, który wyrósł z empirii, ale nie zatrzymał się na obserwacji. Próbą połączenia tego, co czuć pod ręką, z tym, co widać w chodzie, z tym, co dzieje się pod obciążeniem, z tym, co wraca w setkach przypadków. I — co dla mnie najważniejsze — próbą robienia tego z frajdą, a nie z wypaleniem.
Jeżeli to, co usłyszałeś, rezonuje z tym, co sam widzisz u swoich klientów — zapraszam cię do nas. Wejdź na GlobalSystemPatterns.pl. Zobacz mapę trenerów. Zajrzyj na bloga, tam piszemy o każdym z tych tematów osobno i głębiej. Popatrz na YouTube, na Instagram — cała nasza praca jest tam do obejrzenia. Nic nie ukrywamy.
A jeżeli jesteś trenerem, fizjoterapeutą, instruktorem — i myślisz, że chcesz wejść w tę koncepcję głębiej — napisz do nas. Zacznij od Testów FTM, dalej od najbliższej edycji Trenera GSP. Reszta ułoży się z czasem. I pamiętaj — nie chodzi o to, żeby się stać kopią mnie albo Wojtka. Chodzi o to, żeby zbudować swój własny mikrosystem GSP, na wspólnych fundamentach, ze swoją osobowością, w swoim mieście, z twoimi klientami.
I jeżeli jest jedno zdanie, które chciałbym, żebyś zabrał z tego odcinka — to to. W GSP nie chodzi o to, żeby znać odpowiedzi. Chodzi o to, żeby nauczyć się zadawać właściwe pytania w właściwej kolejności. A odpowiedzi — one się pojawiają po drodze. W tobie. W twoim kliencie. W tej konkretnej sesji, w tym konkretnym dniu, z tym konkretnym ciałem.
Dzięki, że byłeś ze mną przez ten czas. Do usłyszenia.

